#该来的总会来# 关于在新加坡实施赴华航班乘客凭新冠病毒核酸检测阴性证明登机的通知
功夫熊猫 • • 10839 次浏览中国驻新加坡大使馆领事 Today
为确保国际旅行健康安全,降低疫情跨境传播风险,根据7月20日中国民航局、海关总署、外交部发布的相关公告要求,现就在新加坡实施赴华航班中、外籍乘客凭新冠病毒核酸检测阴性证明登机的具体办法通知如下:一、总体要求自2020年8月28日零时起,自新加坡搭乘航班赴华以及经新加坡中转乘机赴华的中、外籍乘客,凭登机前5天内检测机构出具的核酸检测阴性证明向中国驻新加坡大使馆申领带“HS”标识的绿色健康码或健康状况声明书。航空公司在乘客登机前查验绿色健康码或健康状况声明书。建议赴华乘客携带核酸检测阴性证明备查。二、检测时间及检测机构核酸检测应于乘客登机前5天内完成并取得相应核酸检测证明。驻新加坡使馆暂不指定特定检测机构,乘客可选择新加坡卫生部网站公布的任一医院或诊所进行核酸检测。中国相关部门只接受核酸检测结果,不接受血清抗体等其他新冠病毒检测结果,请提前联系医疗机构了解检测类型详情。三、中国公民申领健康码办法
中国公民应在获得核酸检测阴性证明(需包括姓名、护照号码、检测时间、检测结果及检测机构名称等信息)24小时内,通过防疫健康码国际版微信小程序(二维码见附件一),申报个人情况并拍照上传核酸检测阴性证明。经中国大使馆复核通过后,当事人可获得带“HS”标识的绿色健康码。如需要,请点击以下链接(https://hr.cs.mfa.gov.cn/help_two/help-two/hs.html ),查看“中国公民核酸检测证明申报常见问题解答”。请注意在健康码有效期内乘机,并在登机前配合航空公司查验。
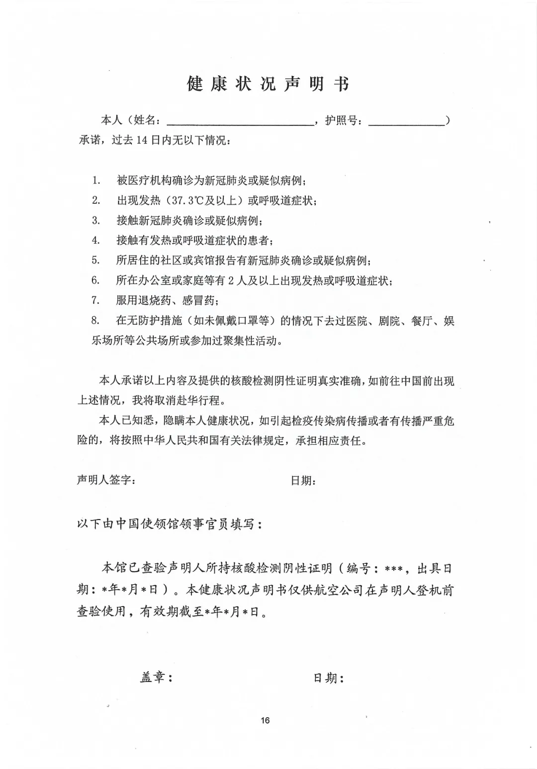
四、外国公民健康状况声明书办理办法外国公民应在获得核酸检测阴性证明后,将有效护照资料页、检测阴性证明和申请人已签字的健康状况声明书(式样见附件三)的扫描件,发送至中国驻新加坡大使馆指定电子邮箱:[email protected],邮件标题为:“HS+姓名+出发日期(YYYY/MM/DD)”,例如“HS+Lim Smith+20200826 ”。中国驻新加坡大使馆审核通过后,以电子邮件方式将加盖使馆公章的健康状况声明书扫描件发还申请人,请申请人自行打印并携带至机场。请注意在健康状况声明书有效期内乘机,并在登机前配合航空公司查验。五、重要提醒(一)如您无法及时完成核酸检测并获得检测阴性证明,登机前未能持有带“HS”标识的绿色健康码或有效健康状况声明书,则暂不符合乘机条件,需调整行程。(二)目前,新加坡暂不允许乘客经新加坡转机前往中国内地,且机场中转区暂不具备核酸检测条件。因此,请有计划在新加坡转机赴华的乘客关注新加坡有关航空公司的网站,购票前务必与前、后段承运航空公司确认中转路线是否可行;如与航空公司确认可行,请务必在始发地获得带“HS”标识的绿色健康码或健康状况声明书,并在绿色健康码或健康状况声明书有效期内中转乘机,避免不必要的经济损失或滞留的风险。(三)对搭乘航班自新加坡出发、经由其他国家中转、最终目的地为中国的乘客,亦须按照上述要求准备有效的健康码或健康状况声明书,否则可能导致中转时无法登机。(四)带“HS”标识的绿色健康码有效期以检测证明的出具日期为起始点进行计算。因核酸检测出具结果仍需一定时间,请拟搭乘赴华航班的中国籍乘客合理安排核酸检测时间,如获得检测结果,请第一时间通过防疫健康码国际版微信小程序拍照上传,尽量避免在登机当日或前一日才上传检测证明,耽误个人行程。如遇周末或公共假日出发航班,请尽可能在假日前一个工作日15:00前提交。(五)如核酸检测报告没有编号,请乘客在检测报告编号栏填写“NA”代替。(六)提醒所有乘客严格遵守相关防疫法律法规,务必提供真实有效的核酸检测证明。伪造核酸检测证明将承担相应法律后果。(七)申请健康状况声明书和申办签证不互为前提。附件一:“防疫健康码国际版”微信小程序二维码附件二:健康码不同状态的样式
附件三:健康状况声明书式样(中英文) 中国驻新加坡使馆领事保护与协助紧急求助电话:+65-64750165(24小时),+65-81296456(疫情期间临时领保专线,工作日上午08:30-12:30,下午14:30-18:30)外交部全球领事保护与服务应急呼叫中心电话:+86-10-12308或+86-10-59913991
中国驻新加坡使馆 2020年8月21日
附件一:“防疫健康码国际版”微信小程序二维码

附件二:健康码不同状态的样式

附件三:健康状况声明书式样(中英文)


-
#1
新加坡的医院会给无症状人测试吗?
-
#2
这要求真奇葩了早上打给MOH,都不知道有这事。说没症状的不给测试。难道要去测试还非要编个有症状的理由吗?
-
#3
遍了理由医生就给测?
-
#4
非要搞成这样吗哎,大使馆真奇葩,脑袋一排就出政策。
-
#5
说喉咙不舒服会给测,但是同时会给5天强制MC
-
#6
喉咙疼,医生应该可以判断吧5天内的检测证明,5天的强制MC,有冲突啊
-
#7
-
#8
需要直接去诊所或医院请加下面两个微信,商讨对策、分享经验:
SGywzhang
durianduckling -
#9
结论是针对快速通道的只是针对有政府和公司支持的商务旅行
可以去clinic预约检测
费用自理200$ -
#10
让人自己去找医院测大使馆为了交差,什么都不顾了
新加坡会给没有症状的测吗 -
#11
大家别喷,新加坡政府可以进行个人检查了已经,所以才实行的政策,
https://www.flugowhere.gov.sg/?searchValue=&tab=1
这里可以查到诊所 -
#12
觉得大使馆和MOH没有沟通好刚才打给MOH了,没有症状不能检测。这大使馆不是为难自己人么?希望接下来的几天有新的消息.
-
功夫熊猫 楼主#13
是吗 你贴的链接又不是公告 哪里写了呢
-
#14
白痴一样的政策,都没有和新加坡这边协商好现在还不能自己要求检测,如果随便编点理由找诊所检测,万一编的那些症状都给写到报告上去咋办。上飞机前那些啥体温数据啥咋填的,根本就是自相矛盾,自欺欺人的玩意。再说新加坡这边检测几天出结果,要是5天内出不了咋办
-
#15
这个连接的内容到底是什么?
-
#16
竟然拿了报告还要去大使馆申领什么健康码,5天能够?那大使馆不开门怎么办,定这种政策的都是什么玩意
-
#17
回去成本又增加了200刀飞机票就够贵的啦
-
#18
昨天刚买下个月回国机票今天就突然整这么一出 简直了 想登机必须测 新加坡规定无症状不给测 登不了机又是个人因素不能退票 估计机票要打水漂wtf
-
#19
这个flu go where的信息和回国核酸检测完全不是一码事。这个针对的是有症状要寻医的,回国的人如果没病根本不能walk in去做检测。这个清单上能做检测的我早上打了不下20家了,答案只有一个,没症状不能测,zifei都不行。
-
#20
这
感觉,政策定的不人性、不合理、不…………
-
#21
打了moh电话打了MOH热线1800 333 9999
说是如果可以case by case申请自费检测
提供机票、出国理由,发邮件向moh申请,通过的话他们会在3个工作日出一封信。
拿着信可以到诊所自费检测 -
#22
我也刚刚才打的MOH 热线电话说不可以检测。
-
#23
你确定吗?我刚打给MOH,非常明确的答复说:MOH没有case by case, 没有症状不可以检测。
-
#24
他有问你为什么回国吗你再打打看,换个officer可能不一样
我那个officer已经帮我把申请提上去了
但是说一定要有合理的回国理由 -
#25
打了早上打了,刚看到你回复4:30下午又打了一次。MOH说还是不能测,内部在讨论,还没有达成结果。要我每天打来问。
-
#26
我这边目前也只是帮我申请上去了不知道最终会不会批呢,要收到邮件才能安心
不过当时officer说的是应该会批
希望尽快有个解决方案吧 -
#27
你是政府商务旅行还是公司委派性质的出行如果是这两者可能能通过
不知道私人出行是否可以?
给新航打了电话,新航说他们不知道 -
#28
我是上午打的

officer态度很好,问得蛮详细的,所有人的信息、机票什么的,说帮我提交了case
其中问的最详细的还是回国的理由
-
#29
几乎可以算人道主义理由了吧家里有急事,不然谁在这个时候出门啊
-
#30
那好吧这个也就是case by casela
-
#31
很抱歉各位一开始我还以为想要回国的都能去检测,然后发现那是给绿色通道的。
没症状想做检测的,貌似目前在新加坡还是做不了。
或许之后会有更详细的公告吧。
还有希望大家不要装病去检测,那样说不定会影响到之后想回国的人 -
#32
为什么检测冠病一定要通过或者告知MOH呢?有没可能直接预约诊所 说已订好了回国机票 并说明28号后回国都需要这个检测结果 这样诊所就能做检测了呢?
总不能因为无法检测把机票取消了吧 -
#33
已经问过诊所了已经问过很多家诊所了,没有症状不给做检测,所以才打给MOH。
-
#34
大使馆门口要排长队了不明白为啥一定得去大使馆一趟。
-
#35
测试不是在诊所做的诊所只是取样而已.PCR是要送去有资质的实验室做的.这中间的统筹肯定是政府在管啊.
-
#36
真替那些买了28号以后机票回国的人担心大使馆发文告前能否跟当地政府沟通好呢。
大使馆:我们不指定测试机构
新加坡相关机构:对不起没症状任何机构都不给测
近期即将回国民众:难不成我得谎称自己有症状?! -
#37
你这么说的话,连测结果阴阳都无所谓了,不会让上飞机的。
-
#38
朋友31号的新航飞机新航说,这个规定不可能实现的,新加坡不会随意给无症状人测试的
就不知道后续会如何 -
功夫熊猫 楼主#39
#该来的总会来# 关于在新加坡实施赴华航班乘客凭新冠病毒核酸检测阴性证明登机的通知
中国驻新加坡大使馆领事 Today
为确保国际旅行健康安全,降低疫情跨境传播风险,根据7月20日中国民航局、海关总署、外交部发布的相关公告要求,现就在新加坡实施赴华航班中、外籍乘客凭新冠病毒核酸检测阴性证明登机的具体办法通知如下:一、总体要求自2020年8月28日零时起,自新加坡搭乘航班赴华以及经新加坡中转乘机赴华的中、外籍乘客,凭登机前5天内检测机构出具的核酸检测阴性证明向中国驻新加坡大使馆申领带“HS”标识的绿色健康码或健康状况声明书。航空公司在乘客登机前查验绿色健康码或健康状况声明书。建议赴华乘客携带核酸检测阴性证明备查。二、检测时间及检测机构核酸检测应于乘客登机前5天内完成并取得相应核酸检测证明。驻新加坡使馆暂不指定特定检测机构,乘客可选择新加坡卫生部网站公布的任一医院或诊所进行核酸检测。中国相关部门只接受核酸检测结果,不接受血清抗体等其他新冠病毒检测结果,请提前联系医疗机构了解检测类型详情。三、中国公民申领健康码办法
中国公民应在获得核酸检测阴性证明(需包括姓名、护照号码、检测时间、检测结果及检测机构名称等信息)24小时内,通过防疫健康码国际版微信小程序(二维码见附件一),申报个人情况并拍照上传核酸检测阴性证明。经中国大使馆复核通过后,当事人可获得带“HS”标识的绿色健康码。如需要,请点击以下链接(https://hr.cs.mfa.gov.cn/help_two/help-two/hs.html ),查看“中国公民核酸检测证明申报常见问题解答”。请注意在健康码有效期内乘机,并在登机前配合航空公司查验。
四、外国公民健康状况声明书办理办法外国公民应在获得核酸检测阴性证明后,将有效护照资料页、检测阴性证明和申请人已签字的健康状况声明书(式样见附件三)的扫描件,发送至中国驻新加坡大使馆指定电子邮箱:[email protected],邮件标题为:“HS+姓名+出发日期(YYYY/MM/DD)”,例如“HS+Lim Smith+20200826 ”。中国驻新加坡大使馆审核通过后,以电子邮件方式将加盖使馆公章的健康状况声明书扫描件发还申请人,请申请人自行打印并携带至机场。请注意在健康状况声明书有效期内乘机,并在登机前配合航空公司查验。五、重要提醒(一)如您无法及时完成核酸检测并获得检测阴性证明,登机前未能持有带“HS”标识的绿色健康码或有效健康状况声明书,则暂不符合乘机条件,需调整行程。(二)目前,新加坡暂不允许乘客经新加坡转机前往中国内地,且机场中转区暂不具备核酸检测条件。因此,请有计划在新加坡转机赴华的乘客关注新加坡有关航空公司的网站,购票前务必与前、后段承运航空公司确认中转路线是否可行;如与航空公司确认可行,请务必在始发地获得带“HS”标识的绿色健康码或健康状况声明书,并在绿色健康码或健康状况声明书有效期内中转乘机,避免不必要的经济损失或滞留的风险。(三)对搭乘航班自新加坡出发、经由其他国家中转、最终目的地为中国的乘客,亦须按照上述要求准备有效的健康码或健康状况声明书,否则可能导致中转时无法登机。(四)带“HS”标识的绿色健康码有效期以检测证明的出具日期为起始点进行计算。因核酸检测出具结果仍需一定时间,请拟搭乘赴华航班的中国籍乘客合理安排核酸检测时间,如获得检测结果,请第一时间通过防疫健康码国际版微信小程序拍照上传,尽量避免在登机当日或前一日才上传检测证明,耽误个人行程。如遇周末或公共假日出发航班,请尽可能在假日前一个工作日15:00前提交。(五)如核酸检测报告没有编号,请乘客在检测报告编号栏填写“NA”代替。(六)提醒所有乘客严格遵守相关防疫法律法规,务必提供真实有效的核酸检测证明。伪造核酸检测证明将承担相应法律后果。(七)申请健康状况声明书和申办签证不互为前提。附件一:“防疫健康码国际版”微信小程序二维码附件二:健康码不同状态的样式
附件三:健康状况声明书式样(中英文) 中国驻新加坡使馆领事保护与协助紧急求助电话:+65-64750165(24小时),+65-81296456(疫情期间临时领保专线,工作日上午08:30-12:30,下午14:30-18:30)外交部全球领事保护与服务应急呼叫中心电话:+86-10-12308或+86-10-59913991
中国驻新加坡使馆 2020年8月21日
附件一:“防疫健康码国际版”微信小程序二维码
附件二:健康码不同状态的样式

附件三:健康状况声明书式样(中英文)


该帖荣获当日十大第2,奖励楼主18分以及27狮城帮币,时间:2020-08-21 22:00:01。该帖荣获当日十大第4,奖励楼主12分以及18狮城帮币,时间:2020-08-22 22:00:06。该帖荣获当日十大第8,奖励楼主4分以及6狮城帮币,时间:2020-08-23 22:00:07。
-
#40
给大家参考家人因工出差需要检测,向moh申请的,三天左右批准,只有几个地方可以预约,而且时间会根据你的航班信息和目的地要求而定(机场那边24小时),结果倒挺快,12小时左右,费用180+
-
#41
请问向moh申请的时候有提供什么文件吗
-
#42
小坡刚公布坡机场可以国际转机,这个中大使馆单方面声明就发布了。对症下药撒 。让在各国的国人有国不能回 。把签证到期不得不回的国人都甩包给各国政府,等战狼 ~~
给非洲那么多钱,缺那点撤侨的飞机/ 机票钱么 -
#43
您这ID酷,中国注册不了吧
-
#44
公司申请的每个国家要求也不一样吧,打电话去moh申请吧,不急就邮件,肯定会回复的
-
#45
你这不就是上面说的绿色通道案例?!
-
#46
不是去中国只是给大家参考,考虑真的可以的话需要的时间,申请+结果
-
#47
你这就是出差的特殊情况和普通旅行根本无关
-
#48
中国出各种奇葩政策又不是一次两次了你们干嘛都那么吃惊。从开始搞五个一熔断政策我就感觉出来了,人家的态度就是不要你进去国门,不要千里投毒,有啥事自己外头找外国政府解决不要来麻烦祖国。
-
#49
哈哈,战狼白拍了,讽刺!
-
#50
吴京是谁?派专机又不是要政府出钱 成本也会要大家付的吧 就算70%的入座率 估计也比现在各航司的票便宜 假设在没有炒票没有黄牛的情况下
再下限不派专机 一会儿搞熔断 一会儿又要增加当地检测 至于嘛
最奇怪的是 为什么新加坡已经检查ok可以出院了的人 回去却又阳性了 而且去天津的好几个肺部都有阴影 是因为重新回到宿舍又被感染了?还是阳性其实是抗体?