熟悉新加坡小学华文各级要求的朋友们,可否帮看一下这些文章
LoAndBehold • • 54709 次浏览大家好,
工作上被问了几个关于新加坡小学华文的问题。因为我对于小学华文的要求和程度不是很了解,而且教育部网站上的那个大纲也很含糊,让我无法准确回答。 如果有大侠是华文老师,或者是因为家有小学生,因此对华文课程要求熟悉的,能否帮我看看。
主要就是几篇阅读理解(我猜是国际学校的), 用途是筛选(screening for placement)。筛选一般是,假如一个新学生来就读,给他一些测试,看他适合就读哪个年级。
每篇阅读理解都注明了年级合适度。也就是说,如果文章表明是1年级,那阅读理解的目的是看学生在华文上有没有能力开始读1年级(所以而不是问,已经读了1年级的学生能不能读懂此文章)。
需要澄清的是2个问题:
1) 文章和问题在难度上适合所标注的年级(筛选目的)吗?
2)如果回答为 ‘是’,那参加此测试学生最好是书面阅读、书面作答呢,还是口头读文章、然后口头回答问题(这个问题可能比较难回答,我想不管是书面还是口头,都要求学生能读懂字。也许口头能进一步测试发音和临场表现吧。如果您对新加坡学校的筛选测试熟悉,他们一般是什么模式)?
如果大家有任何见解,请一定赐教。谢谢!! 文章和问题如下(因为发帖有字数限制,我就用图片发出):
所以,希望大家帮忙的问题就是:
‘小猴的新衣’ 这篇文章以及问题难度适合已经读了幼儿园,来开始就读小一的学生吗?
‘地球清洁工’这篇文章以及问题难度适合已经读了小一,来开始就读小二(或者小三)的学生吗?
'看尘埃飞舞‘这篇文章以及问题难度适合已经读了小三,来开始就读小四(或者小五)的学生吗?
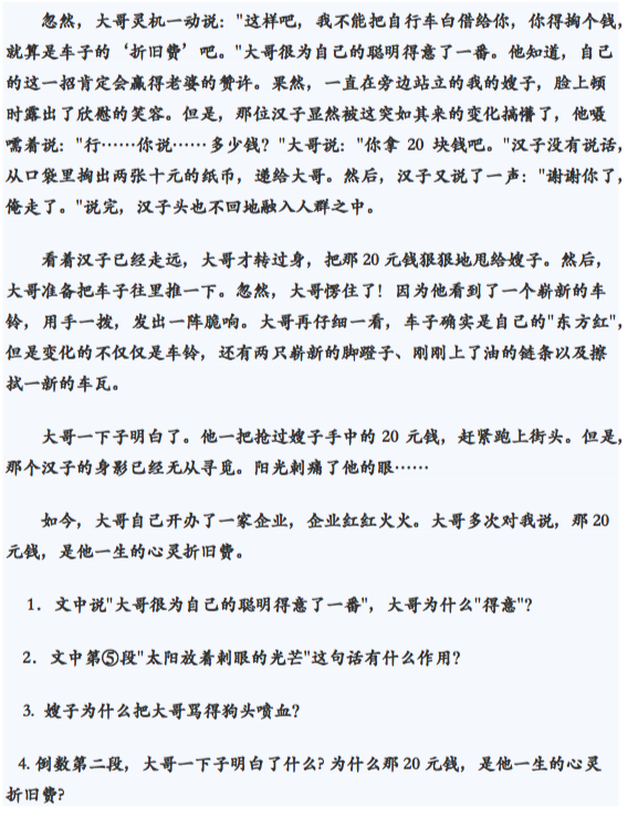
’心灵折旧费‘ 这篇文章以及问题难度适合已经读了小五,来开始就读小六的学生吗?
然后如果关于书面或者口头作答,请各抒己见!
小一入学筛选测试短文和问题

二、三年级入学筛选测试短文和问题

四、五年级筛选入学华文短文和问题

六年级入学筛选华文阅读短文和问题


-
#1
家里小孩刚读完小一目测他没法整篇读出来,有部分生字,但是一旦读出来应该会理解。等会喊他来测验目测他没法整篇读出来,有部分生字,但是一旦读出来应该会理解。等会喊他来测验
-
LoAndBehold 楼主#2
谢谢!您指的是‘小猴’文章还是‘地球清洁工’文章?不管是哪篇,请问您孩子能大约读懂吗?(即使有几个生字)。谢谢了!不管是哪篇,请问您孩子能大约读懂吗?(即使有几个生字)。谢谢了!