70岁以上已经开始打疫苗了?是只限本地公民和PR吗?
山水 • • 6099 次浏览我父亲70多了,拿LTVP,没有收到通知。也不知道该去哪里问
12 条回复
-
#1
家里3个LTVP的都收到了3位都回国了,先收到邮件,然后还打家里座机问。
耐心等等吧! -
#2
70岁以上的可以注册打疫苗了注册地址: https://preregister.vaccine.gov.sg/
新闻早报上已经登了一段时间了。
https://www.zaobao.com.sg/realtime/singapore/story20210218-1125081 -
#3
我家老人LTVP,刚刚收到信信也只是通知去注册。
你可以直接去网站或者CC注册 -
#4
等等就收到了需要邀请函才能dji

-
#5
听说有人在快下班的时候赶去疫苗中心咨询,然后正好有稀释好的疫苗,然后当场就打了
-
#6
有可能我也听说过,好像是本来预约的没来,本着不浪费的原则如果有剩的话是会接受的。
-
#7
请问有没有通知打哪个牌子的
-
#8
打了疫苗就抗体阳性了按目前那搞笑的双阴规定,还能回的了国?
-
#9
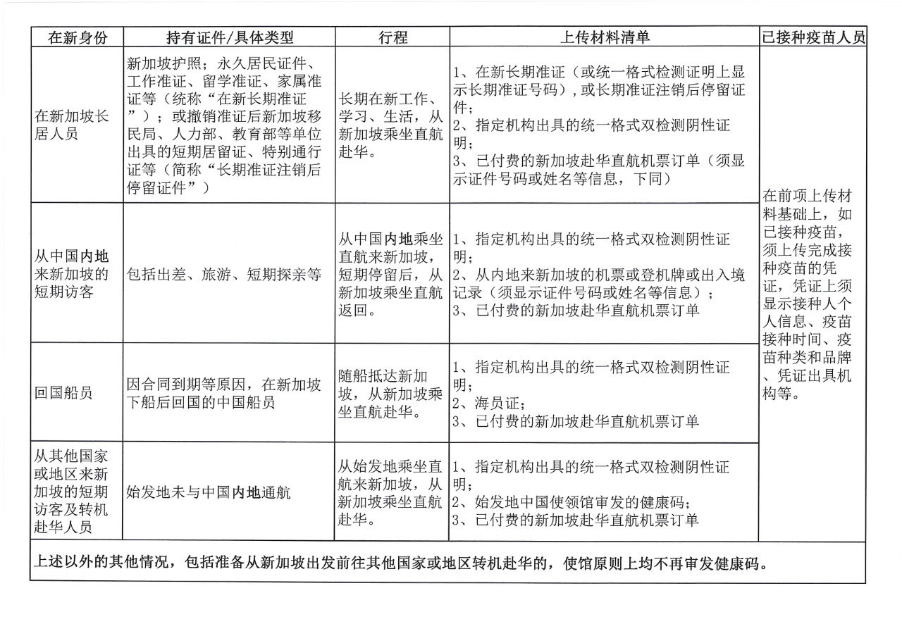
现在国内开始铺开打疫苗新加坡前往中国的人需要上传疫苗接种证明
政策在变吧,关注下最新资料 -
#10
据说不可以选,只能选打还是不打
-
#11
没看到有官方声明提到你说的“上传疫苗接种证明”
-
#12
大使馆的公号您关注一下?https://mp.weixin.qq.com/s/MwhlUdVCAeYaZtaZlNTUXg
最右边一列