老用户能自由更换手机套餐,我们整理了最全面的操作指南
功夫熊猫 • • 35062 次浏览今年 10 月,国内手机用户迎来奔走相告的好消息:老用户可自由更换手机资费套餐,终于告别了多年“只宠新用户,不闻不问老客户”的局面。
经过查询和收集网络上各种更换手机资费套餐的操作过程,并且试验成功的情况下,为大家整理了一份三大电信运营商更换手机套餐的操作手册,希望给有需要的朋友带来指导作用。
前因后果
10 月底,国家工业和信息化部(即大家熟知的工信部)相关领导在国务院新闻办发布厅举行的新闻发布会上,表示已经要求三家电信运营商明确对互联网类的套餐相关系统有一个改造计划的时间表,应该及时对社会公布,尽快实现为老用户在网上直接办理。
经过约谈沟通,三家基础电信企业均表示将严格执行有关规定,妥善处理老用户限制选择套餐的问题。(传送门:发布会实录内容)
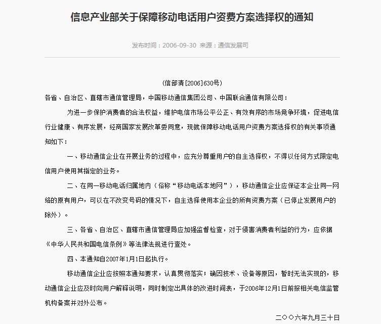
信部清 [2006] 630 号
早在 2006 年 9 月,工信部已经发布了《信息产业部关于保障移动电话资费方案选择权的通知(信部清〔2006〕630号)》,核心部分就是要求尊重用户的自主选择权;用户可以在不改变原本手机号码的情况下,自主选择企业的所有资费方案。
那么,国内三家电信运营商如何去实行手机套餐的更换工作。
中国联通:套餐选择多样灵活,更换套餐自由度较高
成功更换套餐的通知短信
分享文开头已经说到 treeli 成功由原本每月 36 元的套餐转到了每月 19 元的工行梦想 e 卡套餐,而这个套餐是联通与工商银行联合推出的手机合作卡,月费为 19 元 / 月,2GB 国内流量(前 6 个月每月加送 100 分钟国内语音),工行指定 App 专属流量免费 超出套餐 10 元 / GB 国内流量。
套餐种类
联通手机合作卡资费对比
我曾在 6 月份分享《写在入手 bilibili 22 卡之后,年轻人的第一张手机卡》,整理了一份中国联通与各大内容平台合作推出手机卡的汇总表,处于混改热潮的联通对于推出各类型合作卡以及放开用户套餐转换选择权上显得更为灵活,其特点表现在内容合作、流量资费和多样选择性的三个方面,恰好满足了目标消费市场的需求。
套餐转换途径
中国联通微厅公众号
一、微信公众号。用户打开微信关注名为“中国联通微厅”的公众号,发送“00”转接人工客服的功能,提出更换套餐的需求即可完成更换需要。这个方法已经被 treeli 操作成功了,也是最为直接有效的方法。
二、线下实体营业厅。用户可以在联通官方营业厅 查询页面,找到最近的营业厅位置,前往营业厅前最好电话咨询明确表示希望前往办理更换手机套餐,避免部分营业厅未能办理套餐转换的业务。用户需要现场填写一份“老客户转互联网合作产品告知书”,明确填写自愿转入的套餐名称。
三、网上营业厅。打开 联通网上营业厅,登录个人账号后,点选侧边栏“业务办理 - 套餐变更”中的 4G 套餐变更。
总结:用户主要可以通过申诉或者人工办理的方式更换资费套餐,要点是坚持搬出工信部的文件要求:老用户有选择手机套餐的自主权,一般这种据理力争的说法都会被客服人员认可;另外用户需要清晰知道自己希望转入哪个新的套餐,更换前了解每个套餐的资费方案。
扩展阅读:
中国电信
电信手机合作卡资费对比
目前,中国电信与各大平台合作推出的手机卡还不算丰富(和联通相比较),不过还是会有阿里、小米、京东等大牌厂商所推出的手机合作卡。电信目前还推出了一个宣称是 个人定制 的套餐,主打流量、语音、短信用不完能互转。
套餐转换途径
一、客服热线。拨打电信客服号码 10000 →按 0 →接着提示输入手机号码加 # 号键(如何是本机需要人工服务,直接按 # 号键即可)。
中国电信网上投诉建议
二、网上营业厅。通过电信官方的网上营业厅进行办理,一是进入电信的投诉建议页面,打开 电信官网 - 自助服务 - 业务办理中的更多 - 便民服务 - 投诉咨询,按照提示填写需要投诉的内容,这个当然就是写需要更换手机套餐,重点提及曾经更换套餐失败的经历;
二是网上业务办理形式,打开 电信官网 - 自助服务 - 业务办理中的更多 - 业务办理中的套餐变更,选择对应的套餐类型即可。不过这个方法并没有提供中国电信与各大平台联合推出的手机合作卡套餐。
三、线下营业厅。打开电信营业厅位置 查询页面,找到附近的营业厅,前往之前最好电话沟通咨询能否办理手机套餐变更业务。
中国移动
中国移动自家的 4G 套餐
与联通、电信两家企业相比,中国移动和各大互联网企业合作推出手机卡的热情似乎并不高,更多是主推自家平台的套餐,比如今年六月份推出了新天王卡,套餐资费方案是 10G 流量 + 1300 分钟通话时间,月租费用为 48 元。
套餐转换途径
一、微信公众号。关注中国移动 10086 微信公众号,点选我的服务→联系客服,在线向客服人员提出更换手机套餐的需求。由于在线人工客服的工作时间是 8:30-17:30,所以大家需要注意咨询的时间。
二、移动官网。这里以广州移动的页面为例,打开 官网 - 网上营业厅 - 业务办理,根据筛选条件选择 4G 主套餐的项目,即可看到目前移动推出的 4G 套餐,进入对应套餐的专属业务将看到办理的方法。
三、营业厅办理。在移动官网实体营业厅的 查询页面,与之前的做法一致的是,找到附近的营业厅,前往之前最好电话沟通咨询能否办理手机套餐变更业务。
终极大招
前面啰嗦介绍了三家运营商手机更换套餐的方法,操作上都是大同小异,大家可以尝试运营商线上官网、客服电话、社交平台以及线下实体营业厅的方式来更改手机套餐。如果以上方法试验之后都不能更改的话,是时候将“总局”搬出来了,即通过工信部官网留言投诉。
国家工信部电信投诉
打开 工信部移动端网站,依顺序点选:我要留言 - 我要留言 - 电信投诉,然后会进入电信用户申诉受理中心的 页面 填写基本信息,注意选择对应运营商、地区,申诉内容区域明确写明自身更换手机套餐的需求,并且表示已经和运营商沟通数次,但都被老用户不能办理新套餐的理由拒绝,注明希望从原本哪种套餐更换为哪个新的套餐名称。
最后用户留下正确的手机号码,过几天会有被申诉企业的工作人员(会是专门处理投诉的专员)打电话进行类似回访的性质,告知用户可以办理更换套餐,并且希望和解撤销工信部的投诉。
逐渐打破的旧规则
从今年开始,电信运营商逐步加大力度推出各种类型的手机合作卡,同时也有针对性推出自家有竞争力的手机套餐(体现在流量和月租费用),不过在此之前口径都是说只开放给新客户办理,老用户被拒之门外,有点为什么受伤的总是我的感觉。
庆幸的是,今年电信行业的改革被提升到国家战略层面上,高深莫测的国企混改先不说,诸如取消长途漫游费、下调数据业务的资费,电信行业的下半场竞争,已经从语音、短信彩信传统业务向流量经营转变。
放开套餐转移的限制,尊重用户在套餐选择上的自主权利,老用户在符合资格的情况下,应该可以按新的、更优惠的资费执行,选择更具竞争力的资费套餐,比如互联网企业联合电信运营商推出的合作卡。
最后,更希望看到国内三大电信运营商可以打破相互间的壁垒,推动用户携号跨网转套餐的改革,让竞争来得更充分。
https://goo.gl/fjiWP8
-
#1
谢谢。对我很有用
-
#2
智商低于120在中国无法生存阿
-
#3
这些套餐资费标准都是全国统一一吗》?这些套餐资费标准都是全国统一一吗》?