2014年5月25日-6月11日 第55届新加坡全国象棋个人锦标赛
卷心菜 • • 66496 次浏览第55届全国象棋个人锦标赛章程
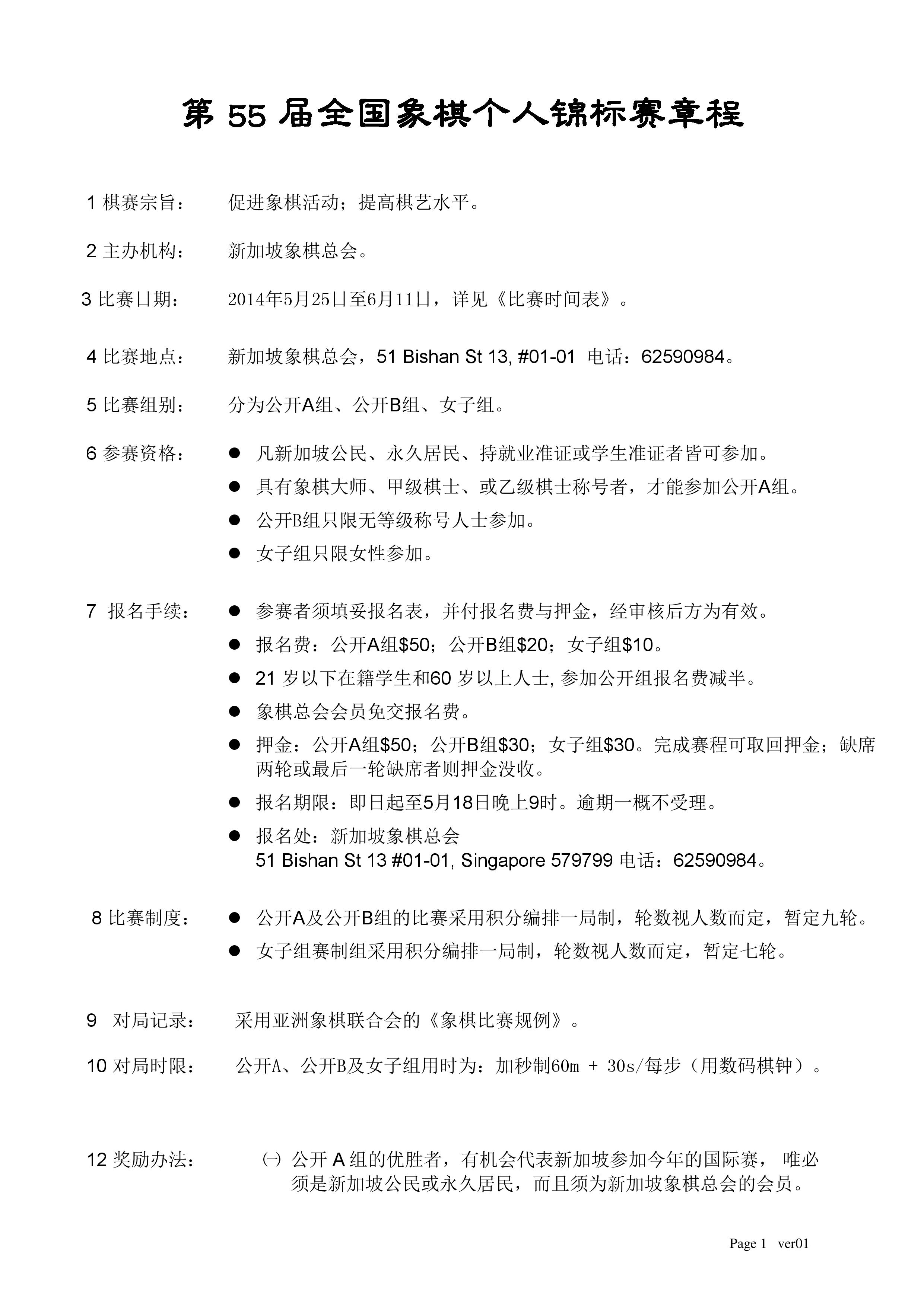
1 棋赛宗旨:
促进象棋活动;提高棋艺水平。
2 主办机构:
新加坡象棋总会。
3 比赛日期:
2014年5月25日至6月11日,详见《比赛时间表》。
4 比赛地点:
新加坡象棋总会,51 Bishan St 13, #01-01 电话:62590984。
5 比赛组别:
分为公开A组、公开B组、女子组。
6 参赛资格:
凡新加坡公民、永久居民、持就业准证或学生准证者皆可参加。
具有象棋大师、甲级棋士、或乙级棋士称号者,才能参加公开A组。
公开B组只限无等级称号人士参加。
女子组只限女性参加。
7 报名手续:
参赛者须填妥报名表,并付报名费与押金,经审核后方为有效。
报名费:公开A组$50;公开B组$20;女子组$10。
21 岁以下在籍学生和60 岁以上人士, 参加公开组报名费减半。
象棋总会会员免交报名费。
押金:公开A组$50;公开B组$30;女子组$30。完成赛程可取回押金;缺席两轮或最后一轮缺席者则押金没收。
报名期限:即日起至5月18日晚上9时。逾期一概不受理。
报名处:新加坡象棋总会 51 Bishan St 13 #01-01, Singapore 579799 电话:62590984。
8 比赛制度:
公开A及公开B组的比赛采用积分编排一局制,轮数视人数而定,暂定九轮。
女子组赛制组采用积分编排一局制,轮数视人数而定,暂定七轮。
9 对局记录:
采用亚洲象棋联合会的《象棋比赛规例》。
10 对局时限:
公开A、公开B及女子组用时为:加秒制60m + 30s/每步(用数码棋钟)。
11 奖励办法:
(1)公开A组的优胜者,有机会代表新加坡参加今年的国际赛,唯必须是新加坡公民或永久居民,而且须为新加坡象棋总会的会员。
(2)等级称号
获公开A组冠军;或亚军/ 季军达三次者,颁予象棋大师称号。
获公开A组第二至第十名者,颁予甲级棋士称号。
获公开B组前四名者,颁予乙级棋士称号。
获公开B组五至八名者,记等级称号序分2分;九至十二名记1分。凡在三年内累积序分达4分者,也颁予乙级棋士称号。
(3)奖杯:优胜者均可获得奖杯一座。
(4)奖金:详见《各组现金奖》。
12 抽签仪式:
各组比赛员须在5月25日下午五点正,出席在象总举行的抽签仪式来决定第一轮的对阵表。
13 赛员纪律:
比赛员应重视体育精神,依赛程完成每一轮比赛。凡弃权两次者,参赛资格即被取消。同时,在报名参加下一届的全国赛得付双倍押金。
比赛员衣着应整洁得体,穿背心或短裤者不准入赛场。
赛场严禁吸烟;严禁使用手机或电子仪器。
14 颁奖礼:
另行通知。
15 修章权力:
本章程如有未尽善处,棋赛委员会有权随时加以修改
-
卷心菜 楼主#1
章程 (报名截止日5月18日晚9PM)






-
#2
至5月11日28人报名。。。。
至5月11日28人报名。。。。
公开A组 -- 9 人
公开B组 -- 18 人
女子组 -- 1 人
报名期限:即日起至5月18日晚上9时。逾期一概不受理。
至5月11日28人报名。。。。
公开A组 -- 9 人
公开B组 -- 18 人
女子组 -- 1 人
报名期限:即日起至5月18日晚上9时。逾期一概不受理。 -
#3
至5月11日 公开A组 9人报名 -- 大師2人, 甲级3人, 乙级4人。
-
卷心菜 楼主#4
今年人数少的可怜,惨不忍睹。
-
#5
Hopefully more will join before registration closes..
-
卷心菜 楼主#6
是啊,这可能是我参加的最后一个赛事了啊,且行且珍惜呵呵呵呵呵呵
-
#7
珍惜,希望能对到。
-
#8
公开A组名单。。。
至5月11日
公开A组名单。。。
9人报名 --
大師2人 林耀森 康德荣
甲级3人 朱永吉 潘满意 蔡俊杰
乙级4人 洪泉发 宋成华 王相赋 陈瞬焯
至5月11日
公开A组名单。。。
9人报名 --
大師2人 林耀森 康德荣
甲级3人 朱永吉 潘满意 蔡俊杰
乙级4人 洪泉发 宋成华 王相赋 陈瞬焯 -
卷心菜 楼主#9
我大概4月15日就报名了。会被加入名单的,呵呵放心年尾图隆杯和明年个人赛都很难参加了。。。
以后会参加国内市里的业余比赛,呵呵,继续会把比赛情况贴在这里,希望我不要被业余高手们剃光头回来就好年尾图隆杯和明年个人赛都很难参加了。。。
以后会参加国内市里的业余比赛,呵呵,继续会把比赛情况贴在这里,希望我不要被业余高手们剃光头回来就好 -
#10
至5月17日50人报名。。。。
至5月17日50人报名。。。。
公开A组 -- 13 人
公开B组 -- 36 人
女子组 -- 1 人
报名期限:即日起至5月18日晚上9时。逾期一概不受理。
至5月17日50人报名。。。。
公开A组 -- 13 人
公开B组 -- 36 人
女子组 -- 1 人
报名期限:即日起至5月18日晚上9时。逾期一概不受理。 -
#11
至5月17日 公开A组 13人报名 -- 大師2人, 甲级6人, 乙级5人。
-
#12
至5月18日72人报名。。。。
至5月18日72人报名。。。。
公开A组 -- 23 人
公开B组 -- 48 人
女子组 -- 1 人
至5月18日72人报名。。。。
公开A组 -- 23 人
公开B组 -- 48 人
女子组 -- 1 人 -
#13
5月25日下午五点正抽签决定第一轮的对阵表
13抽签仪式:各组比赛员须在5月25日下午五点正,
出席在象总举行的抽签仪式来决定第一轮的对阵表。
13抽签仪式:各组比赛员须在5月25日下午五点正,
出席在象总举行的抽签仪式来决定第一轮的对阵表。 -
#14
听说超过80人,没有女子组。
-
#15
有没有参赛名单?
-
#16
至5月22日 公开A组28人报名 。。。
至5月22日 公开A组28人报名 。。。
公开A组28人报名 --
18人名单(非官方)。。。 + 另10人
大師2人 林耀森 康德荣
甲级9人 朱永吉 潘满意 蔡俊杰 李国华 徐道嵘 赵金山 黄荣岳 许正豪 庄才钧
乙级7人 洪泉发 宋成华 王相赋 陈瞬焯 王禄英 巫汉梃 庄锦明
至5月22日 公开A组28人报名 。。。
公开A组28人报名 --
18人名单(非官方)。。。 + 另10人
大師2人 林耀森 康德荣
甲级9人 朱永吉 潘满意 蔡俊杰 李国华 徐道嵘 赵金山 黄荣岳 许正豪 庄才钧
乙级7人 洪泉发 宋成华 王相赋 陈瞬焯 王禄英 巫汉梃 庄锦明 -
#17
公开A组另8人名单(非官方)。。。 公开B组54人。。。
公开A组另8人名单(非官方)。。。
大師1人 吴宗翰
甲级6人 姚捷方 洪天瑞 梁永兴 熊国玮 刘亿豪 陈靖麟
乙级1人 黄晓华
公开A组另8人名单(非官方)。。。
大師1人 吴宗翰
甲级6人 姚捷方 洪天瑞 梁永兴 熊国玮 刘亿豪 陈靖麟
乙级1人 黄晓华 -
#18
公开A组名单(非官方) -- the last two names 。。。
甲级1人 -- 赖俊杰
乙级1人 -- 林清水
甲级1人 -- 赖俊杰
乙级1人 -- 林清水 -
#19
种子棋手 : 公开A组 -- 3 人 公开B组 -- 11人
种子棋手 : 公开A组 -- 3 人 公开B组 -- 11人
公开A组3 人
大师 -- 3 人
甲级 -- 16 人
乙级 -- 9 人
公开B组 -- 11人
序分 3 -- 1 人
序分 2 -- 6 人
序分 1 -- 4 人
序分 0 -- 43 人
种子棋手 : 公开A组 -- 3 人 公开B组 -- 11人
公开A组3 人
大师 -- 3 人
甲级 -- 16 人
乙级 -- 9 人
公开B组 -- 11人
序分 3 -- 1 人
序分 2 -- 6 人
序分 1 -- 4 人
序分 0 -- 43 人 -
#20
公开A组28人名单(非官方) 。。。
公开A组28人名单(非官方) 。。。
大師3人 吴宗翰 林耀森 康德荣
甲级16人 朱永吉 潘满意 蔡俊杰 李国华 徐道嵘 赵金山 黄荣岳 许正豪 庄才钧
姚捷方 洪天瑞 梁永兴 熊国玮 刘亿豪 陈靖麟 赖俊杰
乙级9人 洪泉发 宋成华 王相赋 陈瞬焯 王禄英 巫汉梃 庄锦明 黄晓华 林清水
公开A组28人名单(非官方) 。。。
大師3人 吴宗翰 林耀森 康德荣
甲级16人 朱永吉 潘满意 蔡俊杰 李国华 徐道嵘 赵金山 黄荣岳 许正豪 庄才钧
姚捷方 洪天瑞 梁永兴 熊国玮 刘亿豪 陈靖麟 赖俊杰
乙级9人 洪泉发 宋成华 王相赋 陈瞬焯 王禄英 巫汉梃 庄锦明 黄晓华 林清水 -
#21
抽签决定第一轮 -- A组26人(26/5 7:45pm) B组54人(27/5 7:45pm)
-
#22
2甲级退出比赛。
-
#23
公开A组第一轮对阵表
公开A组第一轮对阵表
康德荣 : 陈靖麟
熊国玮 : 林耀森
吴宗翰 : 巫汉梃
李国华 : 刘亿豪
徐道嵘 : 姚捷方
宋成华 : 蔡俊杰
梁永兴 : 王禄英
庄锦明 : 赵金山
潘满意 : 洪泉发
黄晓华 : 庄才钧
洪天瑞 : 陈瞬焯
林清水 : 朱永吉
赖俊杰 : 王相赋
黄荣岳 许正豪 2甲级退出比赛。
公开A组第一轮对阵表
康德荣 : 陈靖麟
熊国玮 : 林耀森
吴宗翰 : 巫汉梃
李国华 : 刘亿豪
徐道嵘 : 姚捷方
宋成华 : 蔡俊杰
梁永兴 : 王禄英
庄锦明 : 赵金山
潘满意 : 洪泉发
黄晓华 : 庄才钧
洪天瑞 : 陈瞬焯
林清水 : 朱永吉
赖俊杰 : 王相赋
黄荣岳 许正豪 2甲级退出比赛。 -
#24
Please follow on the updates in SIXGA website ...公开A组第二轮对阵表
Please follow on the updates in SIXGA website ......
http://www.xiangqi.sg/wordpress/
公开A组第二轮对阵表
第二轮 28/05/2014 星期三 晚上 7:45 PM
台 红方 积分 黑方 积分
1 林耀森 Lum Yew Sum (2) [1] : 潘满意 Pan Man Yi (9) [1]
2 庄才钧 Zhuang Cai Jun (10) [1] : 吴宗翰 Alvin Woo Tsung Hon (3) [1]
3 朱永吉 Choo Yong Kiat Allen (12) [1] : 徐道嵘 Sii Toh Ing (5) [1]
4 赖俊杰 Theophilus Lai Jun Jie (13) [1] : 梁永兴 Liong Weng Heng (7) [1]
5 赵金山 Chow Kim Sun (8) [1] : 李国华 Lee Kok Hwa (18) [1]
6 陈瞬焯 Arthus Tan Suun Tzor (25) [.5] : 康德荣 Kng Ter Yong (1) [.5]
7 蔡俊杰 Chua Chun Kiat (6) [.5] : 洪天瑞 Ang Ten Swee (11) [.5]
8 陈靖麟 Tan Jing Ling (15) [.5] : 宋成华 Soong Soon Fah (20) [.5]
9 刘亿豪 Low Yi Hao (4) [0] : 荘锦明 Chng Chin Beng (22) [0]
10 洪泉发 Ang Chuan Huat (23) [0] : 熊国玮 Yoong Kok Wee Henry (16) [0]
11 巫汉梃 Boo Han Ting (17) [0] : 黄晓华 Huang Xiaohua (24) [0]
12 姚捷方 Yeo Jie Fang Ryan (19) [0] : 林清水 Lim Cheng Chwee (26) [0]
13 王禄英 Wang Lu Eng (21) [0] : 王相赋 Ong Siong Hock (27) [0]
Please follow on the updates in SIXGA website ......
http://www.xiangqi.sg/wordpress/
公开A组第二轮对阵表
第二轮 28/05/2014 星期三 晚上 7:45 PM
台 红方 积分 黑方 积分
1 林耀森 Lum Yew Sum (2) [1] : 潘满意 Pan Man Yi (9) [1]
2 庄才钧 Zhuang Cai Jun (10) [1] : 吴宗翰 Alvin Woo Tsung Hon (3) [1]
3 朱永吉 Choo Yong Kiat Allen (12) [1] : 徐道嵘 Sii Toh Ing (5) [1]
4 赖俊杰 Theophilus Lai Jun Jie (13) [1] : 梁永兴 Liong Weng Heng (7) [1]
5 赵金山 Chow Kim Sun (8) [1] : 李国华 Lee Kok Hwa (18) [1]
6 陈瞬焯 Arthus Tan Suun Tzor (25) [.5] : 康德荣 Kng Ter Yong (1) [.5]
7 蔡俊杰 Chua Chun Kiat (6) [.5] : 洪天瑞 Ang Ten Swee (11) [.5]
8 陈靖麟 Tan Jing Ling (15) [.5] : 宋成华 Soong Soon Fah (20) [.5]
9 刘亿豪 Low Yi Hao (4) [0] : 荘锦明 Chng Chin Beng (22) [0]
10 洪泉发 Ang Chuan Huat (23) [0] : 熊国玮 Yoong Kok Wee Henry (16) [0]
11 巫汉梃 Boo Han Ting (17) [0] : 黄晓华 Huang Xiaohua (24) [0]
12 姚捷方 Yeo Jie Fang Ryan (19) [0] : 林清水 Lim Cheng Chwee (26) [0]
13 王禄英 Wang Lu Eng (21) [0] : 王相赋 Ong Siong Hock (27) [0] -
#25
2014全国象棋个人锦标赛公开A组一“新”棋手介绍。。。。
2014全国象棋个人锦标赛公开A组一“新”棋手介绍。。。。
王禄英,1992全国赛24强,乙级棋士。
2014全国象棋个人锦标赛公开A组一“新”棋手介绍。。。。
王禄英,1992全国赛24强,乙级棋士。 -
#26
汗颜!我开始误会以为是新棋手。谜底揭开了。
-
#27
参考资料:1994年新加坡象棋总会成立60周年纪念特刊 。。。
参考资料:1994年新加坡象棋总会成立60周年纪念特刊 。。。
Page 53
王禄英,1992全国赛24强,乙级棋士。
Page 69
1994年全国棋手等级分
王禄英 2168
参考资料:1994年新加坡象棋总会成立60周年纪念特刊 。。。
Page 53
王禄英,1992全国赛24强,乙级棋士。
Page 69
1994年全国棋手等级分
王禄英 2168 -
#28
那年我应该是在NS和NTU中间徘徊,还没激发象棋兴趣和知道有象总。
-
#29
我1998 年开始参加象总全国赛,除了2003年、2006年与2011年。
-
卷心菜 楼主#30
2014年新加坡全国象棋个人赛 --- B组成绩(总贴)
-
卷心菜 楼主#31
2014年新加坡全国象棋个人赛 --- A组成绩(总贴)
-
卷心菜 楼主#32
B组第1轮成绩
第55届全国象棋个人锦标赛 – B组 第一轮成绩
Posted by: tournoi in Tournament News on May 28th, 2014
第一轮 27/05/2014 星期二 晚上 7:45 PM
台 红方 积分 黑方 积分
1 梁燊虢 Leong Sum Kok (1) [0] 1:0 苏添福 Soh Thiam Hock (28) [0]
2 陈君杰 Tan Koon Kiat (29) [0] 1:0 叶德明 Yap Teck Ming (2) [0]
3 杜耀宗 Toh Yeow Chong (3) [0] -:- 卢俊宇 Loh Jun Yu (11) [0]
4 陈雍妮 Chen Yong Nei (31) [0] 0:1 戴文翔 Tai Boon Siang (4) [0]
5 陈世昌 Chin Shih Chang (5) [0] 0:1 王 林 Wilson Wang (32) [0]
6 刘 乐 Liu Le (33) [0] .5:.5 刘怡辉 Liew Yi Hui (6) [0]
7 陈靖凯 Shawn Tan Jing Kai (7) [0] 1:0 杨轩铭 Yeo Xuan Ming (34) [0]
8 王锐荣 Ong Rui Rong (35) [0] -:+ 谢昀达 Seah Yun Da Bryan (8) [0]
9 李仕维 Lee Shyh Wei (9) [0] 1:0 邱佳佳 Qiu Jia Jia (36) [0]
10 蔡栩彬 Cai Xubin (37) [0] 0:1 陈忠信 Chan Chung Shun (10) [0]
11 卢志豪 Loh Zhi Hao (30) [0] 1:0 余添荣 Er Thiam Yong (38) [0]
12 刘伟烈 Liu Wei Lie (39) [0] 1:0 袁泳龙 Yuan Yong Long Ace (12) [0]
13 郑换喜 Chen Fong Hee (13) [0] 0:1 郑紫贤 Tay Zi Xian (40) [0]
14 东 尼 Nguyen Anh Tuan (41) [0] .5:.5 吴得顺 Goh Test Soon (14) [0]
15 林津铭 Lim Jin Ming (15) [0] 1:0 黄俊杰 Ng Jing Kiat (42) [0]
16 蔡捷伟 Chua Xavier (43) [0] .5:.5 陈连山 Chern Lian Shan (16) [0]
17 陈鸿发 Tan Hong Whatt (17) [0] 1:0 张间荣 Zhang Jiangrong (44) [0]
18 赖颖正 Lai Ying Jeng (45) [0] 0:1 谢伟兴 Xie Weixing Jonathan (18) [0]
19 李华兴 Benny Lee (19) [0] .5:.5 洪健森 Ang Kian Sim (46) [0]
20 蒋永光 Chiang Wing Kong (47) [0] 1:0 李万程 Lee Van Cherng (20) [0]
21 汪靖轩 Wong Jing Xuan (21) [0] 1:0 洪培荣 Ang Puay Young (48) [0]
22 林志强 Benson Lam (49) [0] .5:.5 陈中和 Tan Zhong He (22) [0]
23 苏盈盈 Soh Ying Ying (23) [0] .5:.5 王健智 Wong Kin Chi (50) [0]
24 魏志偉 Ngoi Chi Wai (51) [0] 1:0 周信儒 Chow Shun Yu Kenny (24) [0]
25 林慧亮 Warren Lim (25) [0] 0:1 钟旻翰 Choong Min Han (52) [0]
26 吴品毅 Goh Peng Aik (53) [0] 0:1 方 韬 Fang Tao (26) [0]
27 王子安 Ong Zi An (27) [0] 0:1 陈吕凯 Chen Lukai (54) [0]
第55届全国象棋个人锦标赛 – B组 第一轮成绩
Posted by: tournoi in Tournament News on May 28th, 2014
第一轮 27/05/2014 星期二 晚上 7:45 PM
台 红方 积分 黑方 积分
1 梁燊虢 Leong Sum Kok (1) [0] 1:0 苏添福 Soh Thiam Hock (28) [0]
2 陈君杰 Tan Koon Kiat (29) [0] 1:0 叶德明 Yap Teck Ming (2) [0]
3 杜耀宗 Toh Yeow Chong (3) [0] -:- 卢俊宇 Loh Jun Yu (11) [0]
4 陈雍妮 Chen Yong Nei (31) [0] 0:1 戴文翔 Tai Boon Siang (4) [0]
5 陈世昌 Chin Shih Chang (5) [0] 0:1 王 林 Wilson Wang (32) [0]
6 刘 乐 Liu Le (33) [0] .5:.5 刘怡辉 Liew Yi Hui (6) [0]
7 陈靖凯 Shawn Tan Jing Kai (7) [0] 1:0 杨轩铭 Yeo Xuan Ming (34) [0]
8 王锐荣 Ong Rui Rong (35) [0] -:+ 谢昀达 Seah Yun Da Bryan (8) [0]
9 李仕维 Lee Shyh Wei (9) [0] 1:0 邱佳佳 Qiu Jia Jia (36) [0]
10 蔡栩彬 Cai Xubin (37) [0] 0:1 陈忠信 Chan Chung Shun (10) [0]
11 卢志豪 Loh Zhi Hao (30) [0] 1:0 余添荣 Er Thiam Yong (38) [0]
12 刘伟烈 Liu Wei Lie (39) [0] 1:0 袁泳龙 Yuan Yong Long Ace (12) [0]
13 郑换喜 Chen Fong Hee (13) [0] 0:1 郑紫贤 Tay Zi Xian (40) [0]
14 东 尼 Nguyen Anh Tuan (41) [0] .5:.5 吴得顺 Goh Test Soon (14) [0]
15 林津铭 Lim Jin Ming (15) [0] 1:0 黄俊杰 Ng Jing Kiat (42) [0]
16 蔡捷伟 Chua Xavier (43) [0] .5:.5 陈连山 Chern Lian Shan (16) [0]
17 陈鸿发 Tan Hong Whatt (17) [0] 1:0 张间荣 Zhang Jiangrong (44) [0]
18 赖颖正 Lai Ying Jeng (45) [0] 0:1 谢伟兴 Xie Weixing Jonathan (18) [0]
19 李华兴 Benny Lee (19) [0] .5:.5 洪健森 Ang Kian Sim (46) [0]
20 蒋永光 Chiang Wing Kong (47) [0] 1:0 李万程 Lee Van Cherng (20) [0]
21 汪靖轩 Wong Jing Xuan (21) [0] 1:0 洪培荣 Ang Puay Young (48) [0]
22 林志强 Benson Lam (49) [0] .5:.5 陈中和 Tan Zhong He (22) [0]
23 苏盈盈 Soh Ying Ying (23) [0] .5:.5 王健智 Wong Kin Chi (50) [0]
24 魏志偉 Ngoi Chi Wai (51) [0] 1:0 周信儒 Chow Shun Yu Kenny (24) [0]
25 林慧亮 Warren Lim (25) [0] 0:1 钟旻翰 Choong Min Han (52) [0]
26 吴品毅 Goh Peng Aik (53) [0] 0:1 方 韬 Fang Tao (26) [0]
27 王子安 Ong Zi An (27) [0] 0:1 陈吕凯 Chen Lukai (54) [0] -
卷心菜 楼主#33
B组第2轮成绩
第55届全国象棋个人锦标赛 – B组 第二轮成绩
Posted by: tournoi in Tournament News on May 28th, 2014
第二轮 29/05/2014 星期四 晚上 7:45 PM
台 红方 积分 黑方 积分
1 方 韬 Fang Tao (26) [1] 1:0 梁燊虢 Leong Sum Kok (1) [1]
2 戴文翔 Tai Boon Siang (4) [1] .5:.5 陈君杰 Tan Koon Kiat (29) [1]
3 卢志豪 Loh Zhi Hao (30) [1] 0:1 陈靖凯 Shawn Tan Jing Kai (7) [1]
4 谢昀达 Seah Yun Da Bryan (8) [1] 1:0 刘伟烈 Liu Wei Lie (39) [1]
5 王 林 Wilson Wang (32) [1] 0:1 李仕维 Lee Shyh Wei (9) [1]
6 陈忠信 Chan Chung Shun (10) [1] .5:.5 蒋永光 Chiang Wing Kong (47) [1]
7 郑紫贤 Tay Zi Xian (40) [1] 1:0 林津铭 Lim Jin Ming (15) [1]
8 钟旻翰 Choong Min Han (52) [1] 1:0 陈鸿发 Tan Hong Whatt (17) [1]
9 谢伟兴 Xie Weixing Jonathan (18) [1] 0:1 魏志偉 Ngoi Chi Wai (51) [1]
10 陈吕凯 Chen Lukai (54) [1] 1:0 汪靖轩 Wong Jing Xuan (21) [1]
11 刘怡辉 Liew Yi Hui (6) [.5] 1:0 东 尼 Nguyen Anh Tuan (41) [.5]
12 吴得顺 Goh Test Soon (14) [.5] 0:1 刘 乐 Liu Le (33) [.5]
13 陈连山 Chern Lian Shan (16) [.5] .5:.5 林志强 Benson Lam (49) [.5]
14 王健智 Wong Kin Chi (50) [.5] 0:1 李华兴 Benny Lee (19) [.5]
15 陈中和 Tan Zhong He (22) [.5] 1:0 蔡捷伟 Chua Xavier (43) [.5]
16 洪健森 Ang Kian Sim (46) [.5] 0:1 苏盈盈 Soh Ying Ying (23) [.5]
17 叶德明 Yap Teck Ming (2) [0] 1:0 陈雍妮 Chen Yong Nei (31) [0]
18 杨轩铭 Yeo Xuan Ming (34) [0] 0:1 杜耀宗 Toh Yeow Chong (3) [0]
19 王锐荣 Ong Rui Rong (35) [0] 0:1 陈世昌 Chin Shih Chang (5) [0]
20 邱佳佳 Qiu Jia Jia (36) [0] 0:1 卢俊宇 Loh Jun Yu (11) [0]
21 袁泳龙 Yuan Yong Long Ace (12) [0] 0:1 蔡栩彬 Cai Xubin (37) [0]
22 余添荣 Er Thiam Yong (38) [0] 1:0 郑换喜 Chen Fong Hee (13) [0]
23 李万程 Lee Van Cherng (20) [0] 0:1 黄俊杰 Ng Jing Kiat (42) [0]
24 周信儒 Chow Shun Yu Kenny (24) [0] 0:1 赖颖正 Lai Ying Jeng (45) [0]
25 张间荣 Zhang Jianrong (44) [0] 1:0 林慧亮 Warren Lim (25) [0]
26 洪培荣 Ang Puay Young (48) [0] 1:0 王子安 Ong Zi An (27) [0]
27 苏添福 Soh Thiam Hock (28) [0] 1:0 吴品毅 Goh Peng Aik (53) [0]
第55届全国象棋个人锦标赛 – B组 第二轮成绩
Posted by: tournoi in Tournament News on May 28th, 2014
第二轮 29/05/2014 星期四 晚上 7:45 PM
台 红方 积分 黑方 积分
1 方 韬 Fang Tao (26) [1] 1:0 梁燊虢 Leong Sum Kok (1) [1]
2 戴文翔 Tai Boon Siang (4) [1] .5:.5 陈君杰 Tan Koon Kiat (29) [1]
3 卢志豪 Loh Zhi Hao (30) [1] 0:1 陈靖凯 Shawn Tan Jing Kai (7) [1]
4 谢昀达 Seah Yun Da Bryan (8) [1] 1:0 刘伟烈 Liu Wei Lie (39) [1]
5 王 林 Wilson Wang (32) [1] 0:1 李仕维 Lee Shyh Wei (9) [1]
6 陈忠信 Chan Chung Shun (10) [1] .5:.5 蒋永光 Chiang Wing Kong (47) [1]
7 郑紫贤 Tay Zi Xian (40) [1] 1:0 林津铭 Lim Jin Ming (15) [1]
8 钟旻翰 Choong Min Han (52) [1] 1:0 陈鸿发 Tan Hong Whatt (17) [1]
9 谢伟兴 Xie Weixing Jonathan (18) [1] 0:1 魏志偉 Ngoi Chi Wai (51) [1]
10 陈吕凯 Chen Lukai (54) [1] 1:0 汪靖轩 Wong Jing Xuan (21) [1]
11 刘怡辉 Liew Yi Hui (6) [.5] 1:0 东 尼 Nguyen Anh Tuan (41) [.5]
12 吴得顺 Goh Test Soon (14) [.5] 0:1 刘 乐 Liu Le (33) [.5]
13 陈连山 Chern Lian Shan (16) [.5] .5:.5 林志强 Benson Lam (49) [.5]
14 王健智 Wong Kin Chi (50) [.5] 0:1 李华兴 Benny Lee (19) [.5]
15 陈中和 Tan Zhong He (22) [.5] 1:0 蔡捷伟 Chua Xavier (43) [.5]
16 洪健森 Ang Kian Sim (46) [.5] 0:1 苏盈盈 Soh Ying Ying (23) [.5]
17 叶德明 Yap Teck Ming (2) [0] 1:0 陈雍妮 Chen Yong Nei (31) [0]
18 杨轩铭 Yeo Xuan Ming (34) [0] 0:1 杜耀宗 Toh Yeow Chong (3) [0]
19 王锐荣 Ong Rui Rong (35) [0] 0:1 陈世昌 Chin Shih Chang (5) [0]
20 邱佳佳 Qiu Jia Jia (36) [0] 0:1 卢俊宇 Loh Jun Yu (11) [0]
21 袁泳龙 Yuan Yong Long Ace (12) [0] 0:1 蔡栩彬 Cai Xubin (37) [0]
22 余添荣 Er Thiam Yong (38) [0] 1:0 郑换喜 Chen Fong Hee (13) [0]
23 李万程 Lee Van Cherng (20) [0] 0:1 黄俊杰 Ng Jing Kiat (42) [0]
24 周信儒 Chow Shun Yu Kenny (24) [0] 0:1 赖颖正 Lai Ying Jeng (45) [0]
25 张间荣 Zhang Jianrong (44) [0] 1:0 林慧亮 Warren Lim (25) [0]
26 洪培荣 Ang Puay Young (48) [0] 1:0 王子安 Ong Zi An (27) [0]
27 苏添福 Soh Thiam Hock (28) [0] 1:0 吴品毅 Goh Peng Aik (53) [0] -
卷心菜 楼主#34
B组第3轮成绩
第55届全国象棋个人锦标赛 – B组 第三轮成绩
Posted by: tournoi in Tournament News on May 30th, 2014
第三轮 31/05/2014 星期六 傍晚 6:00 PM
台 红方 积分 黑方 积分
1 陈靖凯 Shawn Tan Jing Kai (7) [2] -:+ 郑紫贤 Tay Zi Xian (40) [2]
2 魏志偉 Ngoi Chi Wai (51) [2] 0:1 谢昀达 Seah Yun Da Bryan (8) [2]
3 李仕维 Lee Shyh Wei (9) [2] 1:0 钟旻翰 Choong Min Han (52) [2]
4 陈吕凯 Chen Lukai (54) [2] .5:.5 方 韬 Fang Tao (26) [2]
5 苏盈盈 Soh Ying Ying (23) [1.5] 0:1 戴文翔 Tai Boon Siang (4) [1.5]
6 陈君杰 Tan Koon Kiat (29) [1.5] -:+ 刘怡辉 Liew Yi Hui (6) [1.5]
7 刘 乐 Liu Le (33) [1.5] 0:1 陈忠信 Chan Chung Shun (10) [1.5]
8 李华兴 Benny Lee (19) [1.5] 0:1 陈中和 Tan Zhong He (22) [1.5]
9 蒋永光 Chiang Wing Kong (47) [1.5] 0:1 梁燊虢 Leong Sum Kok (1) [1]
10 蔡栩彬 Cai Xubin (37) [1] 0:1 叶德明 Yap Teck Ming (2) [1]
11 杜耀宗 Toh Yeow Chong (3) [1] 0:1 卢志豪 Loh Zhi Hao (30) [1]
12 陈世昌 Chin Shih Chang (5) [1] 1:0 余添荣 Er Thiam Yong (38) [1]
13 卢俊宇 Loh Jun Yu (11) [1] +:- 王 林 Wilson Wang (32) [1]
14 林津铭 Lim Jin Ming (15) [1] 1:0 刘伟烈 Liu Wei Lie (39) [1]
15 黄俊杰 Ng Jing Kiat (42) [1] 0:1 陈连山 Chern Lian Shan (16) [1]
16 陈鸿发 Tan Hong Whatt (17) [1] 0:1 洪培荣 Ang Puay Young (48) [1]
17 林志强 Benson Lam (49) [1] 1:0 谢伟兴 Xie Weixing Jonathan (18) [1]
18 汪靖轩 Wong Jing Xuan (21) [1] 0:1 张间荣 Zhang Jianrong (44) [1]
19 赖颖正 Lai Ying Jeng (45) [1] 1:0 苏添福 Soh Thiam Hock (28) [1]
20 蔡捷伟 Chua Xavier (43) [.5] 0:1 吴得顺 Goh Test Soon (14) [.5]
21 东 尼 Nguyen Anh Tuan (41) [.5] 1:0 洪健森 Ang Kian Sim (46) [.5]
22 袁泳龙 Yuan Yong Long Ace (12) [0] 0:1 王健智 Wong Kin Chi (50) [.5]
23 郑换喜 Chen Fong Hee (13) [0] 1:0 杨轩铭 Yeo Xuan Ming (34) [0]
24 陈雍妮 Chen Yong Nei (31) [0] 1:0 李万程 Lee Van Cherng (20) [0]
25 吴品毅 Goh Peng Aik (53) [0] -:- 周信儒 Chow Shun Yu Kenny (24) [0]
26 林慧亮 Warren Lim (25) [0] -:+ 王锐荣 Ong Rui Rong (35) [0]
27 王子安 Ong Zi An (27) [0] .5:.5 邱佳佳 Qiu Jia Jia (36) [0]
第55届全国象棋个人锦标赛 – B组 第三轮成绩
Posted by: tournoi in Tournament News on May 30th, 2014
第三轮 31/05/2014 星期六 傍晚 6:00 PM
台 红方 积分 黑方 积分
1 陈靖凯 Shawn Tan Jing Kai (7) [2] -:+ 郑紫贤 Tay Zi Xian (40) [2]
2 魏志偉 Ngoi Chi Wai (51) [2] 0:1 谢昀达 Seah Yun Da Bryan (8) [2]
3 李仕维 Lee Shyh Wei (9) [2] 1:0 钟旻翰 Choong Min Han (52) [2]
4 陈吕凯 Chen Lukai (54) [2] .5:.5 方 韬 Fang Tao (26) [2]
5 苏盈盈 Soh Ying Ying (23) [1.5] 0:1 戴文翔 Tai Boon Siang (4) [1.5]
6 陈君杰 Tan Koon Kiat (29) [1.5] -:+ 刘怡辉 Liew Yi Hui (6) [1.5]
7 刘 乐 Liu Le (33) [1.5] 0:1 陈忠信 Chan Chung Shun (10) [1.5]
8 李华兴 Benny Lee (19) [1.5] 0:1 陈中和 Tan Zhong He (22) [1.5]
9 蒋永光 Chiang Wing Kong (47) [1.5] 0:1 梁燊虢 Leong Sum Kok (1) [1]
10 蔡栩彬 Cai Xubin (37) [1] 0:1 叶德明 Yap Teck Ming (2) [1]
11 杜耀宗 Toh Yeow Chong (3) [1] 0:1 卢志豪 Loh Zhi Hao (30) [1]
12 陈世昌 Chin Shih Chang (5) [1] 1:0 余添荣 Er Thiam Yong (38) [1]
13 卢俊宇 Loh Jun Yu (11) [1] +:- 王 林 Wilson Wang (32) [1]
14 林津铭 Lim Jin Ming (15) [1] 1:0 刘伟烈 Liu Wei Lie (39) [1]
15 黄俊杰 Ng Jing Kiat (42) [1] 0:1 陈连山 Chern Lian Shan (16) [1]
16 陈鸿发 Tan Hong Whatt (17) [1] 0:1 洪培荣 Ang Puay Young (48) [1]
17 林志强 Benson Lam (49) [1] 1:0 谢伟兴 Xie Weixing Jonathan (18) [1]
18 汪靖轩 Wong Jing Xuan (21) [1] 0:1 张间荣 Zhang Jianrong (44) [1]
19 赖颖正 Lai Ying Jeng (45) [1] 1:0 苏添福 Soh Thiam Hock (28) [1]
20 蔡捷伟 Chua Xavier (43) [.5] 0:1 吴得顺 Goh Test Soon (14) [.5]
21 东 尼 Nguyen Anh Tuan (41) [.5] 1:0 洪健森 Ang Kian Sim (46) [.5]
22 袁泳龙 Yuan Yong Long Ace (12) [0] 0:1 王健智 Wong Kin Chi (50) [.5]
23 郑换喜 Chen Fong Hee (13) [0] 1:0 杨轩铭 Yeo Xuan Ming (34) [0]
24 陈雍妮 Chen Yong Nei (31) [0] 1:0 李万程 Lee Van Cherng (20) [0]
25 吴品毅 Goh Peng Aik (53) [0] -:- 周信儒 Chow Shun Yu Kenny (24) [0]
26 林慧亮 Warren Lim (25) [0] -:+ 王锐荣 Ong Rui Rong (35) [0]
27 王子安 Ong Zi An (27) [0] .5:.5 邱佳佳 Qiu Jia Jia (36) [0] -
卷心菜 楼主#35
B组第4轮成绩
第55届全国象棋个人锦标赛 – B组 第四轮成绩
Posted by: tournoi in Tournament News on June 1st, 2014
第四轮 02/06/2014 星期一 晚上 7:45 PM
台 红方 积分 黑方 积分
1 谢昀达 Seah Yun Da Bryan (8) [3] .5:.5 李仕维 Lee Shyh Wei (9) [3]
2 戴文翔 Tai Boon Siang (4) [2.5] 0:1 郑紫贤 Tay Zi Xian (40) [3]
3 陈中和 Tan Zhong He (22) [2.5] 1:0 刘怡辉 Liew Yi Hui (6) [2.5]
4 陈忠信 Chan Chung Shun (10) [2.5] .5:.5 陈吕凯 Chen Lukai (54) [2.5]
5 方 韬 Fang Tao (26) [2.5] 0:1 叶德明 Yap Teck Ming (2) [2]
6 梁燊虢 Leong Sum Kok (1) [2] .5:.5 卢志豪 Loh Zhi Hao (30) [2]
7 张间荣 Zhang Jianrong (44) [2] 1:0 陈世昌 Chin Shih Chang (5) [2]
8 陈靖凯 Shawn Tan Jing Kai (7) [2] 1:0 赖颖正 Lai Ying Jeng (45) [2]
9 卢俊宇 Loh Jun Yu (11) [2] 0:1 林志强 Benson Lam (49) [2]
10 洪培荣 Ang Puay Young (48) [2] 1:0 林津铭 Lim Jin Ming (15) [2]
11 陈连山 Chern Lian Shan (16) [2] 1:0 魏志偉 Ngoi Chi Wai (51) [2]
12 钟旻翰 Choong Min Han (52) [2] 1:0 李华兴 Benny Lee (19) [1.5]
13 吴得顺 Goh Test Soon (14) [1.5] 1:0 蒋永光 Chiang Wing Kong (47) [1.5]
14 陈君杰 Tan Koon Kiat (29) [1.5] 0:1 苏盈盈 Soh Ying Ying (23) [1.5]
15 王健智 Wong Kin Chi (50) [1.5] +:- 刘 乐 Liu Le (33) [1.5]
16 杜耀宗 Toh Yeow Chong (3) [1] 1:0 东 尼 Nguyen Anh Tuan (41) [1.5]
17 王 林 Wilson Wang (32) [1] 1:0 郑换喜 Chen Fong Hee (13) [1]
18 余添荣 Er Thiam Yong (38) [1] .5:.5 陈鸿发 Tan Hong Whatt (17) [1]
19 谢伟兴 Xie Weixing Jonathan (18) [1] .5:.5 王锐荣 Ong Rui Rong (35) [1]
20 刘伟烈 Liu Wei Lie (39) [1] -:+ 汪靖轩 Wong Jing Xuan (21) [1]
21 苏添福 Soh Thiam Hock (28) [1] 0:1 蔡栩彬 Cai Xubin (37) [1]
22 黄俊杰 Ng Jing Kiat (42) [1] 1:0 陈雍妮 Chen Yong Nei (31) [1]
23 洪健森 Ang Kian Sim (46) [.5] 0:1 王子安 Ong Zi An (27) [.5]
24 邱佳佳 Qiu Jia Jia (36) [.5] 1:0 蔡捷伟 Chua Xavier (43) [.5]
25 林慧亮 Warren Lim (25) [0] .5:.5 袁泳龙 Yuan Yong Long Ace (12) [0]
26 李万程 Lee Van Cherng (20) [0] -:+ 吴品毅 Goh Peng Aik (53) [0]
27 杨轩铭 Yeo Xuan Ming (34) [0] 0:1 周信儒 Chow Shun Yu Kenny (24) [0]
第55届全国象棋个人锦标赛 – B组 第四轮成绩
Posted by: tournoi in Tournament News on June 1st, 2014
第四轮 02/06/2014 星期一 晚上 7:45 PM
台 红方 积分 黑方 积分
1 谢昀达 Seah Yun Da Bryan (8) [3] .5:.5 李仕维 Lee Shyh Wei (9) [3]
2 戴文翔 Tai Boon Siang (4) [2.5] 0:1 郑紫贤 Tay Zi Xian (40) [3]
3 陈中和 Tan Zhong He (22) [2.5] 1:0 刘怡辉 Liew Yi Hui (6) [2.5]
4 陈忠信 Chan Chung Shun (10) [2.5] .5:.5 陈吕凯 Chen Lukai (54) [2.5]
5 方 韬 Fang Tao (26) [2.5] 0:1 叶德明 Yap Teck Ming (2) [2]
6 梁燊虢 Leong Sum Kok (1) [2] .5:.5 卢志豪 Loh Zhi Hao (30) [2]
7 张间荣 Zhang Jianrong (44) [2] 1:0 陈世昌 Chin Shih Chang (5) [2]
8 陈靖凯 Shawn Tan Jing Kai (7) [2] 1:0 赖颖正 Lai Ying Jeng (45) [2]
9 卢俊宇 Loh Jun Yu (11) [2] 0:1 林志强 Benson Lam (49) [2]
10 洪培荣 Ang Puay Young (48) [2] 1:0 林津铭 Lim Jin Ming (15) [2]
11 陈连山 Chern Lian Shan (16) [2] 1:0 魏志偉 Ngoi Chi Wai (51) [2]
12 钟旻翰 Choong Min Han (52) [2] 1:0 李华兴 Benny Lee (19) [1.5]
13 吴得顺 Goh Test Soon (14) [1.5] 1:0 蒋永光 Chiang Wing Kong (47) [1.5]
14 陈君杰 Tan Koon Kiat (29) [1.5] 0:1 苏盈盈 Soh Ying Ying (23) [1.5]
15 王健智 Wong Kin Chi (50) [1.5] +:- 刘 乐 Liu Le (33) [1.5]
16 杜耀宗 Toh Yeow Chong (3) [1] 1:0 东 尼 Nguyen Anh Tuan (41) [1.5]
17 王 林 Wilson Wang (32) [1] 1:0 郑换喜 Chen Fong Hee (13) [1]
18 余添荣 Er Thiam Yong (38) [1] .5:.5 陈鸿发 Tan Hong Whatt (17) [1]
19 谢伟兴 Xie Weixing Jonathan (18) [1] .5:.5 王锐荣 Ong Rui Rong (35) [1]
20 刘伟烈 Liu Wei Lie (39) [1] -:+ 汪靖轩 Wong Jing Xuan (21) [1]
21 苏添福 Soh Thiam Hock (28) [1] 0:1 蔡栩彬 Cai Xubin (37) [1]
22 黄俊杰 Ng Jing Kiat (42) [1] 1:0 陈雍妮 Chen Yong Nei (31) [1]
23 洪健森 Ang Kian Sim (46) [.5] 0:1 王子安 Ong Zi An (27) [.5]
24 邱佳佳 Qiu Jia Jia (36) [.5] 1:0 蔡捷伟 Chua Xavier (43) [.5]
25 林慧亮 Warren Lim (25) [0] .5:.5 袁泳龙 Yuan Yong Long Ace (12) [0]
26 李万程 Lee Van Cherng (20) [0] -:+ 吴品毅 Goh Peng Aik (53) [0]
27 杨轩铭 Yeo Xuan Ming (34) [0] 0:1 周信儒 Chow Shun Yu Kenny (24) [0] -
卷心菜 楼主#36
B组第5轮成绩
第55届全国象棋个人锦标赛 – B组 第五轮成绩
Posted by: tournoi in Tournament News on June 3rd, 2014
第五轮 04/06/2014 星期三 晚上 7:45 PM
台 红方 积分 黑方 积分
1 郑紫贤 Tay Zi Xian (40) [4] 1:0 谢昀达 Seah Yun Da Bryan (8) [3.5]
2 李仕维 Lee Shyh Wei (9) [3.5] 0:1 陈中和 Tan Zhong He (22) [3.5]
3 叶德明 Yap Teck Ming (2) [3] 0:1 张间荣 Zhang Jianrong (44) [3]
4 林志强 Benson Lam (49) [3] 1:0 陈靖凯 Shawn Tan Jing Kai (7) [3]
5 钟旻翰 Choong Min Han (52) [3] .5:.5 陈忠信 Chan Chung Shun (10) [3]
6 陈吕凯 Chen Lukai (54) [3] 1:0 陈连山 Chern Lian Shan (16) [3]
7 刘怡辉 Liew Yi Hui (6) [2.5] 0:1 洪培荣 Ang Puay Young (48) [3]
8 王健智 Wong Kin Chi (50) [2.5] .5:.5 梁燊虢 Leong Sum Kok (1) [2.5]
9 卢志豪 Loh Zhi Hao (30) [2.5] 1:0 戴文翔 Tai Boon Siang (4) [2.5]
10 苏盈盈 Soh Ying Ying (23) [2.5] 1:0 方 韬 Fang Tao (26) [2.5]
11 陈世昌 Chin Shih Chang (5) [2] 1:0 吴得顺 Goh Test Soon (14) [2.5]
12 蔡栩彬 Cai Xubin (37) [2] 0:1 杜耀宗 Toh Yeow Chong (3) [2]
13 赖颖正 Lai Ying Jeng (45) [2] 0:1 卢俊宇 Loh Jun Yu (11) [2]
14 林津铭 Lim Jin Ming (15) [2] 0:1 王 林 Wilson Wang (32) [2]
15 魏志偉 Ngoi Chi Wai (51) [2] 0:1 汪靖轩 Wong Jing Xuan (21) [2]
16 陈鸿发 Tan Hong Whatt (17) [1.5] 0:1 黄俊杰 Ng Jing Kiat (42) [2]
17 东 尼 Nguyen Anh Tuan (41) [1.5] .5:.5 谢伟兴 Xie Weixing Jonathan (18) [1.5]
18 李华兴 Benny Lee (19) [1.5] 0:1 邱佳佳 Qiu Jia Jia (36) [1.5]
19 王子安 Ong Zi An (27) [1.5] 1:0 余添荣 Er Thiam Yong (38) [1.5]
20 王锐荣 Ong Rui Rong (35) [1.5] 0:1 陈君杰 Tan Koon Kiat (29) [1.5]
21 蒋永光 Chiang Wing Kong (47) [1.5] 0:1 刘 乐 Liu Le (33) [1.5]
22 郑换喜 Chen Fong Hee (13) [1] 1:0 吴品毅 Goh Peng Aik (53) [1]
23 周信儒 Chow Shun Yu Kenny (24) [1] 0:1 陈雍妮 Chen Yong Nei (31) [1]
24 刘伟烈 Liu Wei Lie (39) [1] 1:0 苏添福 Soh Thiam Hock (28) [1]
25 袁泳龙 Yuan Yong Long Ace (12) [.5] 1:0 洪健森 Ang Kian Sim (46) [.5]
26 蔡捷伟 Chua Xavier (43) [.5] .5:.5 林慧亮 Warren Lim (25) [.5]
27 李万程 Lee Van Cherng (20) [0] -:+ 杨轩铭 Yeo Xuan Ming (34) [0]
第55届全国象棋个人锦标赛 – B组 第五轮成绩
Posted by: tournoi in Tournament News on June 3rd, 2014
第五轮 04/06/2014 星期三 晚上 7:45 PM
台 红方 积分 黑方 积分
1 郑紫贤 Tay Zi Xian (40) [4] 1:0 谢昀达 Seah Yun Da Bryan (8) [3.5]
2 李仕维 Lee Shyh Wei (9) [3.5] 0:1 陈中和 Tan Zhong He (22) [3.5]
3 叶德明 Yap Teck Ming (2) [3] 0:1 张间荣 Zhang Jianrong (44) [3]
4 林志强 Benson Lam (49) [3] 1:0 陈靖凯 Shawn Tan Jing Kai (7) [3]
5 钟旻翰 Choong Min Han (52) [3] .5:.5 陈忠信 Chan Chung Shun (10) [3]
6 陈吕凯 Chen Lukai (54) [3] 1:0 陈连山 Chern Lian Shan (16) [3]
7 刘怡辉 Liew Yi Hui (6) [2.5] 0:1 洪培荣 Ang Puay Young (48) [3]
8 王健智 Wong Kin Chi (50) [2.5] .5:.5 梁燊虢 Leong Sum Kok (1) [2.5]
9 卢志豪 Loh Zhi Hao (30) [2.5] 1:0 戴文翔 Tai Boon Siang (4) [2.5]
10 苏盈盈 Soh Ying Ying (23) [2.5] 1:0 方 韬 Fang Tao (26) [2.5]
11 陈世昌 Chin Shih Chang (5) [2] 1:0 吴得顺 Goh Test Soon (14) [2.5]
12 蔡栩彬 Cai Xubin (37) [2] 0:1 杜耀宗 Toh Yeow Chong (3) [2]
13 赖颖正 Lai Ying Jeng (45) [2] 0:1 卢俊宇 Loh Jun Yu (11) [2]
14 林津铭 Lim Jin Ming (15) [2] 0:1 王 林 Wilson Wang (32) [2]
15 魏志偉 Ngoi Chi Wai (51) [2] 0:1 汪靖轩 Wong Jing Xuan (21) [2]
16 陈鸿发 Tan Hong Whatt (17) [1.5] 0:1 黄俊杰 Ng Jing Kiat (42) [2]
17 东 尼 Nguyen Anh Tuan (41) [1.5] .5:.5 谢伟兴 Xie Weixing Jonathan (18) [1.5]
18 李华兴 Benny Lee (19) [1.5] 0:1 邱佳佳 Qiu Jia Jia (36) [1.5]
19 王子安 Ong Zi An (27) [1.5] 1:0 余添荣 Er Thiam Yong (38) [1.5]
20 王锐荣 Ong Rui Rong (35) [1.5] 0:1 陈君杰 Tan Koon Kiat (29) [1.5]
21 蒋永光 Chiang Wing Kong (47) [1.5] 0:1 刘 乐 Liu Le (33) [1.5]
22 郑换喜 Chen Fong Hee (13) [1] 1:0 吴品毅 Goh Peng Aik (53) [1]
23 周信儒 Chow Shun Yu Kenny (24) [1] 0:1 陈雍妮 Chen Yong Nei (31) [1]
24 刘伟烈 Liu Wei Lie (39) [1] 1:0 苏添福 Soh Thiam Hock (28) [1]
25 袁泳龙 Yuan Yong Long Ace (12) [.5] 1:0 洪健森 Ang Kian Sim (46) [.5]
26 蔡捷伟 Chua Xavier (43) [.5] .5:.5 林慧亮 Warren Lim (25) [.5]
27 李万程 Lee Van Cherng (20) [0] -:+ 杨轩铭 Yeo Xuan Ming (34) [0] -
卷心菜 楼主#37
B组第6轮成绩
第55届全国象棋个人锦标赛 – B组 第六轮成绩
Posted by: tournoi in Tournament News on June 5th, 2014
第六轮 06/06/2014 星期五 晚上 7:45 PM
台 红方 积分 黑方 积分
1 陈中和 Tan Zhong He (22) [4.5] 0:1 郑紫贤 Tay Zi Xian (40) [5]
2 张间荣 Zhang Jianrong (44) [4] 1:0 林志强 Benson Lam (49) [4]
3 洪培荣 Ang Puay Young (48) [4] 1:0 陈吕凯 Chen Lukai (54) [4]
4 谢昀达 Seah Yun Da Bryan (8) [3.5] 1:0 钟旻翰 Choong Min Han (52) [3.5]
5 苏盈盈 Soh Ying Ying (23) [3.5] 1:0 李仕维 Lee Shyh Wei (9) [3.5]
6 陈忠信 Chan Chung Shun (10) [3.5] 1:0 卢志豪 Loh Zhi Hao (30) [3.5]
7 梁燊虢 Leong Sum Kok (1) [3] 0:1 卢俊宇 Loh Jun Yu (11) [3]
8 陈连山 Chern Lian Shan (16) [3] 0:1 叶德明 Yap Teck Ming (2) [3]
9 汪靖轩 Wong Jing Xuan (21) [3] .5:.5 杜耀宗 Toh Yeow Chong (3) [3]
10 黄俊杰 Ng Jing Kiat (42) [3] 1:0 陈世昌 Chin Shih Chang (5) [3]
11 陈靖凯 Shawn Tan Jing Kai (7) [3] 1:0 王健智 Wong Kin Chi (50) [3]
12 吴得顺 Goh Test Soon (14) [2.5] 0:1 王 林 Wilson Wang (32) [3]
13 戴文翔 Tai Boon Siang (4) [2.5] 1:0 王子安 Ong Zi An (27) [2.5]
14 邱佳佳 Qiu Jia Jia (36) [2.5] 1:0 刘怡辉 Liew Yi Hui (6) [2.5]
15 方 韬 Fang Tao (26) [2.5] +:- 陈君杰 Tan Koon Kiat (29) [2.5]
16 刘 乐 Liu Le (33) [2.5] .5:.5 郑换喜 Chen Fong Hee (13) [2]
17 东 尼 Nguyen Anh Tuan (41) [2] 0:1 林津铭 Lim Jin Ming (15) [2]
18 谢伟兴 Xie Weixing Jonathan (18) [2] 0:1 刘伟烈 Liu Wei Lie (39) [2]
19 陈雍妮 Chen Yong Nei (31) [2] +:- 赖颖正 Lai Ying Jeng (45) [2]
20 魏志偉 Ngoi Chi Wai (51) [2] 0:1 蔡栩彬 Cai Xubin (37) [2]
21 王锐荣 Ong Rui Rong (35) [1.5] 1:0 袁泳龙 Yuan Yong Long Ace (12) [1.5]
22 蒋永光 Chiang Wing Kong (47) [1.5] 0:1 陈鸿发 Tan Hong Whatt (17) [1.5]
23 余添荣 Er Thiam Yong (38) [1.5] 1:0 李华兴 Benny Lee (19) [1.5]
24 林慧亮 Warren Lim (25) [1] 1:0 周信儒 Chow Shun Yu Kenny (24) [1]
25 苏添福 Soh Thiam Hock (28) [1] 1:0 蔡捷伟 Chua Xavier (43) [1]
26 吴品毅 Goh Peng Aik (53) [1] 1:0 杨轩铭 Yeo Xuan Ming (34) [1]
27 洪健森 Ang Kian Sim (46) [.5] 1:0 BYE
第55届全国象棋个人锦标赛 – B组 第六轮成绩
Posted by: tournoi in Tournament News on June 5th, 2014
第六轮 06/06/2014 星期五 晚上 7:45 PM
台 红方 积分 黑方 积分
1 陈中和 Tan Zhong He (22) [4.5] 0:1 郑紫贤 Tay Zi Xian (40) [5]
2 张间荣 Zhang Jianrong (44) [4] 1:0 林志强 Benson Lam (49) [4]
3 洪培荣 Ang Puay Young (48) [4] 1:0 陈吕凯 Chen Lukai (54) [4]
4 谢昀达 Seah Yun Da Bryan (8) [3.5] 1:0 钟旻翰 Choong Min Han (52) [3.5]
5 苏盈盈 Soh Ying Ying (23) [3.5] 1:0 李仕维 Lee Shyh Wei (9) [3.5]
6 陈忠信 Chan Chung Shun (10) [3.5] 1:0 卢志豪 Loh Zhi Hao (30) [3.5]
7 梁燊虢 Leong Sum Kok (1) [3] 0:1 卢俊宇 Loh Jun Yu (11) [3]
8 陈连山 Chern Lian Shan (16) [3] 0:1 叶德明 Yap Teck Ming (2) [3]
9 汪靖轩 Wong Jing Xuan (21) [3] .5:.5 杜耀宗 Toh Yeow Chong (3) [3]
10 黄俊杰 Ng Jing Kiat (42) [3] 1:0 陈世昌 Chin Shih Chang (5) [3]
11 陈靖凯 Shawn Tan Jing Kai (7) [3] 1:0 王健智 Wong Kin Chi (50) [3]
12 吴得顺 Goh Test Soon (14) [2.5] 0:1 王 林 Wilson Wang (32) [3]
13 戴文翔 Tai Boon Siang (4) [2.5] 1:0 王子安 Ong Zi An (27) [2.5]
14 邱佳佳 Qiu Jia Jia (36) [2.5] 1:0 刘怡辉 Liew Yi Hui (6) [2.5]
15 方 韬 Fang Tao (26) [2.5] +:- 陈君杰 Tan Koon Kiat (29) [2.5]
16 刘 乐 Liu Le (33) [2.5] .5:.5 郑换喜 Chen Fong Hee (13) [2]
17 东 尼 Nguyen Anh Tuan (41) [2] 0:1 林津铭 Lim Jin Ming (15) [2]
18 谢伟兴 Xie Weixing Jonathan (18) [2] 0:1 刘伟烈 Liu Wei Lie (39) [2]
19 陈雍妮 Chen Yong Nei (31) [2] +:- 赖颖正 Lai Ying Jeng (45) [2]
20 魏志偉 Ngoi Chi Wai (51) [2] 0:1 蔡栩彬 Cai Xubin (37) [2]
21 王锐荣 Ong Rui Rong (35) [1.5] 1:0 袁泳龙 Yuan Yong Long Ace (12) [1.5]
22 蒋永光 Chiang Wing Kong (47) [1.5] 0:1 陈鸿发 Tan Hong Whatt (17) [1.5]
23 余添荣 Er Thiam Yong (38) [1.5] 1:0 李华兴 Benny Lee (19) [1.5]
24 林慧亮 Warren Lim (25) [1] 1:0 周信儒 Chow Shun Yu Kenny (24) [1]
25 苏添福 Soh Thiam Hock (28) [1] 1:0 蔡捷伟 Chua Xavier (43) [1]
26 吴品毅 Goh Peng Aik (53) [1] 1:0 杨轩铭 Yeo Xuan Ming (34) [1]
27 洪健森 Ang Kian Sim (46) [.5] 1:0 BYE -
卷心菜 楼主#38
B组第7轮成绩
第55届全国象棋个人锦标赛 – B组 第七轮成绩
Posted by: tournoi in Tournament News on June 7th, 2014
第七轮 08/06/2014 星期日 下午 1:00 PM
台 红方 积分 黑方 积分
1 郑紫贤 Tay Zi Xian (40) [6] .5:.5 洪培荣 Ang Puay Young (48) [5]
2 陈忠信 Chan Chung Shun (10) [4.5] .5:.5 张间荣 Zhang Jianrong (44) [5]
3 陈中和 Tan Zhong He (22) [4.5] .5:.5 谢昀达 Seah Yun Da Bryan (8) [4.5]
4 叶德明 Yap Teck Ming (2) [4] 0:1 苏盈盈 Soh Ying Ying (23) [4.5]
5 陈吕凯 Chen Lukai (54) [4] 0:1 陈靖凯 Shawn Tan Jing Kai (7) [4]
6 卢俊宇 Loh Jun Yu (11) [4] 1:0 黄俊杰 Ng Jing Kiat (42) [4]
7 王 林 Wilson Wang (32) [4] 1:0 林志强 Benson Lam (49) [4]
8 杜耀宗 Toh Yeow Chong (3) [3.5] 1:0 邱佳佳 Qiu Jia Jia (36) [3.5]
9 方 韬 Fang Tao (26) [3.5] .5:.5 戴文翔 Tai Boon Siang (4) [3.5]
10 卢志豪 Loh Zhi Hao (30) [3.5] 0:1 李仕维 Lee Shyh Wei (9) [3.5]
11 钟旻翰 Choong Min Han (52) [3.5] 0:1 汪靖轩 Wong Jing Xuan (21) [3.5]
12 陈雍妮 Chen Yong Nei (31) [3] 0:1 梁燊虢 Leong Sum Kok (1) [3]
13 陈世昌 Chin Shih Chang (5) [3] .5:.5 刘 乐 Liu Le (33) [3]
14 林津铭 Lim Jin Ming (15) [3] 1:0 蔡栩彬 Cai Xubin (37) [3]
15 刘伟烈 Liu Wei Lie (39) [3] 1:0 陈连山 Chern Lian Shan (16) [3]
16 王健智 Wong Kin Chi (50) [3] 1:0 王子安 Ong Zi An (27) [2.5]
17 刘怡辉 Liew Yi Hui (6) [2.5] -:+ 余添荣 Er Thiam Yong (38) [2.5]
18 郑换喜 Chen Fong Hee (13) [2.5] +:- 王锐荣 Ong Rui Rong (35) [2.5]
19 陈鸿发 Tan Hong Whatt (17) [2.5] .5:.5 吴得顺 Goh Test Soon (14) [2.5]
20 吴品毅 Goh Peng Aik (53) [2] 1:0 谢伟兴 Xie Weixing Jonathan (18) [2]
21 林慧亮 Warren Lim (25) [2] +:- 东 尼 Nguyen Anh Tuan (41) [2]
22 苏添福 Soh Thiam Hock (28) [2] 0:1 魏志偉 Ngoi Chi Wai (51) [2]
23 袁泳龙 Yuan Yong Long Ace (12) [1.5] 0:1 赖颖正 Lai Ying Jeng (45) [2]
24 洪健森 Ang Kian Sim (46) [1.5] 1:0 蒋永光 Chiang Wing Kong (47) [1.5]
25 周信儒 Chow Shun Yu Kenny (24) [1] 0:1 李华兴 Benny Lee (19) [1.5]
26 杨轩铭 Yeo Xuan Ming (34) [1] 1:0 蔡捷伟 Chua Xavier (43) [1]
第55届全国象棋个人锦标赛 – B组 第七轮成绩
Posted by: tournoi in Tournament News on June 7th, 2014
第七轮 08/06/2014 星期日 下午 1:00 PM
台 红方 积分 黑方 积分
1 郑紫贤 Tay Zi Xian (40) [6] .5:.5 洪培荣 Ang Puay Young (48) [5]
2 陈忠信 Chan Chung Shun (10) [4.5] .5:.5 张间荣 Zhang Jianrong (44) [5]
3 陈中和 Tan Zhong He (22) [4.5] .5:.5 谢昀达 Seah Yun Da Bryan (8) [4.5]
4 叶德明 Yap Teck Ming (2) [4] 0:1 苏盈盈 Soh Ying Ying (23) [4.5]
5 陈吕凯 Chen Lukai (54) [4] 0:1 陈靖凯 Shawn Tan Jing Kai (7) [4]
6 卢俊宇 Loh Jun Yu (11) [4] 1:0 黄俊杰 Ng Jing Kiat (42) [4]
7 王 林 Wilson Wang (32) [4] 1:0 林志强 Benson Lam (49) [4]
8 杜耀宗 Toh Yeow Chong (3) [3.5] 1:0 邱佳佳 Qiu Jia Jia (36) [3.5]
9 方 韬 Fang Tao (26) [3.5] .5:.5 戴文翔 Tai Boon Siang (4) [3.5]
10 卢志豪 Loh Zhi Hao (30) [3.5] 0:1 李仕维 Lee Shyh Wei (9) [3.5]
11 钟旻翰 Choong Min Han (52) [3.5] 0:1 汪靖轩 Wong Jing Xuan (21) [3.5]
12 陈雍妮 Chen Yong Nei (31) [3] 0:1 梁燊虢 Leong Sum Kok (1) [3]
13 陈世昌 Chin Shih Chang (5) [3] .5:.5 刘 乐 Liu Le (33) [3]
14 林津铭 Lim Jin Ming (15) [3] 1:0 蔡栩彬 Cai Xubin (37) [3]
15 刘伟烈 Liu Wei Lie (39) [3] 1:0 陈连山 Chern Lian Shan (16) [3]
16 王健智 Wong Kin Chi (50) [3] 1:0 王子安 Ong Zi An (27) [2.5]
17 刘怡辉 Liew Yi Hui (6) [2.5] -:+ 余添荣 Er Thiam Yong (38) [2.5]
18 郑换喜 Chen Fong Hee (13) [2.5] +:- 王锐荣 Ong Rui Rong (35) [2.5]
19 陈鸿发 Tan Hong Whatt (17) [2.5] .5:.5 吴得顺 Goh Test Soon (14) [2.5]
20 吴品毅 Goh Peng Aik (53) [2] 1:0 谢伟兴 Xie Weixing Jonathan (18) [2]
21 林慧亮 Warren Lim (25) [2] +:- 东 尼 Nguyen Anh Tuan (41) [2]
22 苏添福 Soh Thiam Hock (28) [2] 0:1 魏志偉 Ngoi Chi Wai (51) [2]
23 袁泳龙 Yuan Yong Long Ace (12) [1.5] 0:1 赖颖正 Lai Ying Jeng (45) [2]
24 洪健森 Ang Kian Sim (46) [1.5] 1:0 蒋永光 Chiang Wing Kong (47) [1.5]
25 周信儒 Chow Shun Yu Kenny (24) [1] 0:1 李华兴 Benny Lee (19) [1.5]
26 杨轩铭 Yeo Xuan Ming (34) [1] 1:0 蔡捷伟 Chua Xavier (43) [1] -
卷心菜 楼主#39
2014年5月25日-6月11日 第55届新加坡全国象棋个人锦标赛第55届全国象棋个人锦标赛章程
1 棋赛宗旨:
促进象棋活动;提高棋艺水平。
2 主办机构:
新加坡象棋总会。
3 比赛日期:
2014年5月25日至6月11日,详见《比赛时间表》。
4 比赛地点:
新加坡象棋总会,51 Bishan St 13, #01-01 电话:62590984。
5 比赛组别:
分为公开A组、公开B组、女子组。
6 参赛资格:
凡新加坡公民、永久居民、持就业准证或学生准证者皆可参加。
具有象棋大师、甲级棋士、或乙级棋士称号者,才能参加公开A组。
公开B组只限无等级称号人士参加。
女子组只限女性参加。
7 报名手续:
参赛者须填妥报名表,并付报名费与押金,经审核后方为有效。
报名费:公开A组$50;公开B组$20;女子组$10。
21 岁以下在籍学生和60 岁以上人士, 参加公开组报名费减半。
象棋总会会员免交报名费。
押金:公开A组$50;公开B组$30;女子组$30。完成赛程可取回押金;缺席两轮或最后一轮缺席者则押金没收。
报名期限:即日起至5月18日晚上9时。逾期一概不受理。
报名处:新加坡象棋总会 51 Bishan St 13 #01-01, Singapore 579799 电话:62590984。
8 比赛制度:
公开A及公开B组的比赛采用积分编排一局制,轮数视人数而定,暂定九轮。
女子组赛制组采用积分编排一局制,轮数视人数而定,暂定七轮。
9 对局记录:
采用亚洲象棋联合会的《象棋比赛规例》。
10 对局时限:
公开A、公开B及女子组用时为:加秒制60m + 30s/每步(用数码棋钟)。
11 奖励办法:
(1)公开A组的优胜者,有机会代表新加坡参加今年的国际赛,唯必须是新加坡公民或永久居民,而且须为新加坡象棋总会的会员。
(2)等级称号
获公开A组冠军;或亚军/ 季军达三次者,颁予象棋大师称号。
获公开A组第二至第十名者,颁予甲级棋士称号。
获公开B组前四名者,颁予乙级棋士称号。
获公开B组五至八名者,记等级称号序分2分;九至十二名记1分。凡在三年内累积序分达4分者,也颁予乙级棋士称号。
(3)奖杯:优胜者均可获得奖杯一座。
(4)奖金:详见《各组现金奖》。
12 抽签仪式:
各组比赛员须在5月25日下午五点正,出席在象总举行的抽签仪式来决定第一轮的对阵表。
13 赛员纪律:
比赛员应重视体育精神,依赛程完成每一轮比赛。凡弃权两次者,参赛资格即被取消。同时,在报名参加下一届的全国赛得付双倍押金。
比赛员衣着应整洁得体,穿背心或短裤者不准入赛场。
赛场严禁吸烟;严禁使用手机或电子仪器。
14 颁奖礼:
另行通知。
15 修章权力:
本章程如有未尽善处,棋赛委员会有权随时加以修改
第55届全国象棋个人锦标赛章程
1 棋赛宗旨:
促进象棋活动;提高棋艺水平。
2 主办机构:
新加坡象棋总会。
3 比赛日期:
2014年5月25日至6月11日,详见《比赛时间表》。
4 比赛地点:
新加坡象棋总会,51 Bishan St 13, #01-01 电话:62590984。
5 比赛组别:
分为公开A组、公开B组、女子组。
6 参赛资格:
凡新加坡公民、永久居民、持就业准证或学生准证者皆可参加。
具有象棋大师、甲级棋士、或乙级棋士称号者,才能参加公开A组。
公开B组只限无等级称号人士参加。
女子组只限女性参加。
7 报名手续:
参赛者须填妥报名表,并付报名费与押金,经审核后方为有效。
报名费:公开A组$50;公开B组$20;女子组$10。
21 岁以下在籍学生和60 岁以上人士, 参加公开组报名费减半。
象棋总会会员免交报名费。
押金:公开A组$50;公开B组$30;女子组$30。完成赛程可取回押金;缺席两轮或最后一轮缺席者则押金没收。
报名期限:即日起至5月18日晚上9时。逾期一概不受理。
报名处:新加坡象棋总会 51 Bishan St 13 #01-01, Singapore 579799 电话:62590984。
8 比赛制度:
公开A及公开B组的比赛采用积分编排一局制,轮数视人数而定,暂定九轮。
女子组赛制组采用积分编排一局制,轮数视人数而定,暂定七轮。
9 对局记录:
采用亚洲象棋联合会的《象棋比赛规例》。
10 对局时限:
公开A、公开B及女子组用时为:加秒制60m + 30s/每步(用数码棋钟)。
11 奖励办法:
(1)公开A组的优胜者,有机会代表新加坡参加今年的国际赛,唯必须是新加坡公民或永久居民,而且须为新加坡象棋总会的会员。
(2)等级称号
获公开A组冠军;或亚军/ 季军达三次者,颁予象棋大师称号。
获公开A组第二至第十名者,颁予甲级棋士称号。
获公开B组前四名者,颁予乙级棋士称号。
获公开B组五至八名者,记等级称号序分2分;九至十二名记1分。凡在三年内累积序分达4分者,也颁予乙级棋士称号。
(3)奖杯:优胜者均可获得奖杯一座。
(4)奖金:详见《各组现金奖》。
12 抽签仪式:
各组比赛员须在5月25日下午五点正,出席在象总举行的抽签仪式来决定第一轮的对阵表。
13 赛员纪律:
比赛员应重视体育精神,依赛程完成每一轮比赛。凡弃权两次者,参赛资格即被取消。同时,在报名参加下一届的全国赛得付双倍押金。
比赛员衣着应整洁得体,穿背心或短裤者不准入赛场。
赛场严禁吸烟;严禁使用手机或电子仪器。
14 颁奖礼:
另行通知。
15 修章权力:
本章程如有未尽善处,棋赛委员会有权随时加以修改 -
#40
第5轮-林清水先胜黄晓华
-
#41
第6轮-洪泉发先负黄晓华 <div> <div>
-
#42
第7轮-黄晓华先胜王禄英 <div> <div>
-
#43
第8轮-潘满意先胜黄晓华 <div> <div>
-
#44
第9轮-黄晓华先负王相赋 <div> <div>