315打假muji上榜了 calbee麦片也上榜了
半夏微凉 • • 40911 次浏览原因都是因为食品产地是核污染地区
不知小坡的muji是否安全
看来以后买日本食品要看清楚产地再下手了
---
-
#1
muji产地不都在泰国嘛!我说牛奶
-
半夏微凉 楼主#2
哈哈此muji指无印良品anyway刚刚查了存货 产地跟国内的一样 也是东京都丰岛区
所以吃还是不吃 是个问题 -
#3
你说的是meiji...母鸡很多日本产的..特别是吃到零食...
-
#4
汗发完才看到你的贴 汗颜 我看完也是震惊 因为本来打算周末去买这个麦片的
-
#5
还有各种日本餐馆空运的原材料能放心吃吗?好纠结吃还是不吃
-
半夏微凉 楼主#6
最近日料店三文鱼都吃得很纠结想吃又不敢吃...
-
半夏微凉 楼主#7
然后无印良品瞬间冲上微博热搜第一第二也是个谜

-
#8
吃北欧产三文鱼..
-
#9
我的这个生产区不一样算不算有问题?还是只要是东京都的都有问题?

-
半夏微凉 楼主#10
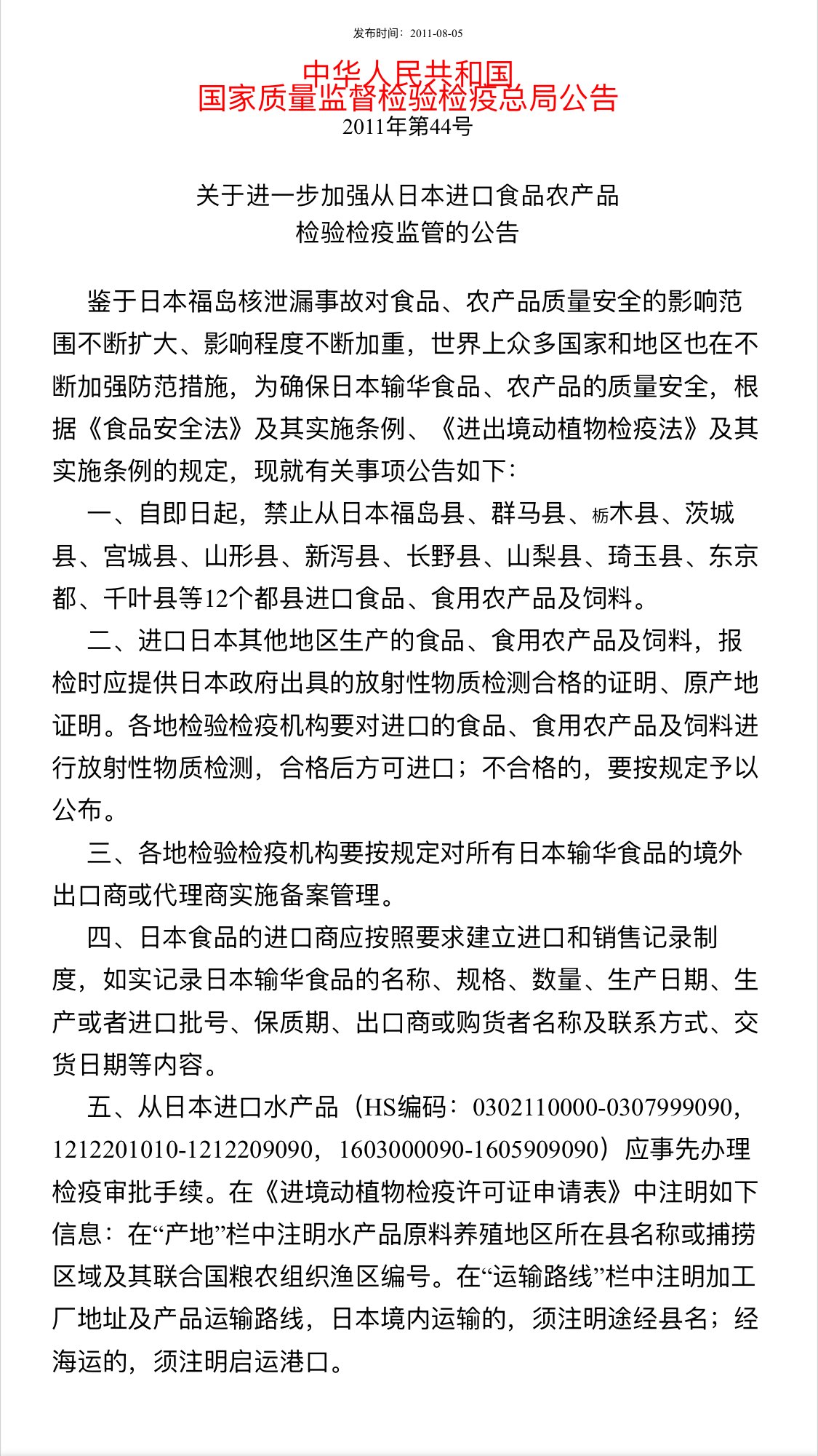
这个list是国内禁止进口的产地名单可以自己对照一下

-
半夏微凉 楼主#11
不过其实我也觉着挺奇怪毕竟东京都听起来是不小的的一片区域 不知道这个是怎么划定的 难道是最保守估计
-
#12
啊尴尬了看到muji心里自动转化为meiji
-
#13
谢谢唉不想看了,觉得恶心
国内肯定早就发现了咯,非要等到315打假日才爆出来搞噱头,今天一天新闻曝光好多假货。
吃都吃了一袋多了,要有事也躲不了了 -
半夏微凉 楼主#14
其实真要说危害变异什么的估计也没那么厉害毕竟那么多人都吃了 有的还吃了好多袋
就是以后再看到的时候心里膈应
估计是不太会买了 -
#15
哭 这是我家兔子最爱的小零食之一目测没啥大问题 兔子还活蹦乱跳的
-
#16
日本之家还吊起来卖呢要先买10块钱东西才能以优惠价格买这个麦片,一次还只能买两袋
现在不知道还能不能卖出去。不过哈日的本地人应该是没在管中国的新闻 -
半夏微凉 楼主#17
看微博上吃的人真不少 但目前没有人真出现问题的就是现在都知道了这个事儿
以后大家估计注意了 就吃的少了 -
#18
我觉得禁日令要开始大规模展开了Muji卡乐比神马的躺枪
日本因为海域收获几枚导弹,也吼吼着要搞萨德
天朝要整一整小日本了,先从大众舆论下手是老套路
如果真有问题,海关没查到,大家都吃了这么多了,海关还不背锅? -
#19
歪个楼安以轩结婚了呀……
-
#20
看来以后要少吃日料少逛Isetan了说不定什么食物就是核污染地区产的
-
#21
通常来说,法令出来之后才开始执行,之前没查也正常吧。
-
#22
加拿大和美国海域一样的有辐射污染今天新闻也有报
-
#23
这个公告2011年就出台了都管了五年了,现在才曝。。。

-
#24
除了吃的,抹脸上的会不会有事儿啊抹脸上的瓶瓶罐罐好多都是made in japan,但具体也没写清楚是哪个区域产的,肿莫办(T_T)
-
#25
汗我经常吃calbee呢,家里还囤了两大袋。这是我觉得早餐最好吃的麦片了
-
半夏微凉 楼主#26
好像法规只针对食品和农副产品大概目前默认化妆品护肤品是安全的?
-
半夏微凉 楼主#27
是的哈哈 都默默的谈了两年了看照片(虽然没露正脸)也是个富帅 祝福祝福
-
#28
我好像最早在3.14看到这条新闻当时还搜某宝发现calbee全面下架
感觉不太确定是不是真的来自污染地区,政治色彩有点浓
不过安全起见还是避开了 -
#29
记得2年前出差,看到ANA上的食物产地也是福岛地区很纠结要不要吃
-
#30
弱弱的问一下还可以去日本旅游吗?
一直没有去过 -
#31
冰箱里还静静地躺着袋麦片,是拆呢?还是拆呢?o(╯□╰)o
-
#32
您这么讲不负责吧海啸之后中国就已经明令禁止了来自辐射产地的任何食物。这次打假揭露了包装袋虚假中文产地标示。
关于坡县有没有禁止这些食物,就不得而知了。 -
#33
那个很火的的日本串烧店不是还一直卖新泻大米么?便当里的米饭也是号称新泻米做的,还能次不?
-
半夏微凉 楼主#34
之前好像看见有个地图来着 远离辐射区域的还是安全的吧就是不懂那个地图会不会under-estimate辐射的威力了
-
半夏微凉 楼主#35
哈哈哈哈最纠结的就是已经买的 看到这个还吃不吃
之前不知道吃了也就算了
现在知道这事儿吃着心里老是有点膈应 不吃吧又觉着浪费 -
#36
每天都吃新泻大米的路过表示毫无压力,继续去isetan买新泻米,喝日本酒
要是真污染,日本人怎么还没有死光??
照理说这两年在日本出生的小孩畸形率应该大幅提高,但是并没有
反正再污染也不比地沟有可怕 -
#37
理论上应该比地沟油可怕多了去年日本已经报道福岛的儿童甲状腺癌发病率明显升高了。
-
#38
哪里的日本之家有卖吃的?之前JEM有一家竟然关门了
-
半夏微凉 楼主#39
315打假muji上榜了 calbee麦片也上榜了原因都是因为食品产地是核污染地区
不知小坡的muji是否安全
看来以后买日本食品要看清楚产地再下手了
---
该帖荣获当日十大第2,奖励楼主18分以及27狮城帮币,时间:2017-03-16 22:00:01。