有传言 国内要征房产税!!!
我爱我家2 • • 28423 次浏览说的貌似很具体。。 十几条细则。
大家怎么看,是空穴来风么还是zf试探?
19 条回复
-
#1
土地财政到头了不征税你养我啊?
-
我爱我家2 楼主#2
一家最多两套房产免税,加起来还不能超过120平米?之后就开始3-5%。离婚都没用。 感觉蛮厉害的,不知道对外国人如何收税。
-
#3
一家是个什么概念啊比如我爸妈 和我自己还是一家么。。
-
我爱我家2 楼主#4
对于我们这样不算了必须没有工作靠爸妈养的那种。。。。写的很细
-
#5
唉。。。。。。
-
我爱我家2 楼主#6
感觉参考新加坡对家庭的定义政策模仿新加坡 ,自主免税/(坡少税),闲置税高,房子越多越高,公司最高
-
我爱我家2 楼主#7
为啥到头了还有大把大把的土地没开发呢。。。
-
#8
韭菜不够了新的韭菜还没有长起来
-
#9
全国不是只有北上广深三四线城市的地不值钱了。
-
我爱我家2 楼主#10
可以,全卖了之后可以随便。
-
#11
收吧按年收最好了…每年又有财政收入了…韭菜不好割…青黄不接
-
#12
只是看政府要不要抓投机倒把GCD 1952年有过征收200%房产交易税的做法么,一年就能翻天覆地...
-
#13
已经持有的房产也要收税吗还是政策出台后对以后的房产交易收税啊?
-
我爱我家2 楼主#14
貌似要的有个免征额度,必须只限第一套
-
我爱我家2 楼主#15
写错了看到的是两套免,但是好像还限面积,不过是流传的,没看到正式通知
-
#16
我勒个去 这是抢钱啊楼主链接在哪里?从哪些城市试点啊?
这个要引起民愤啊 -
#17
楼主说的是这个吧

-
#18
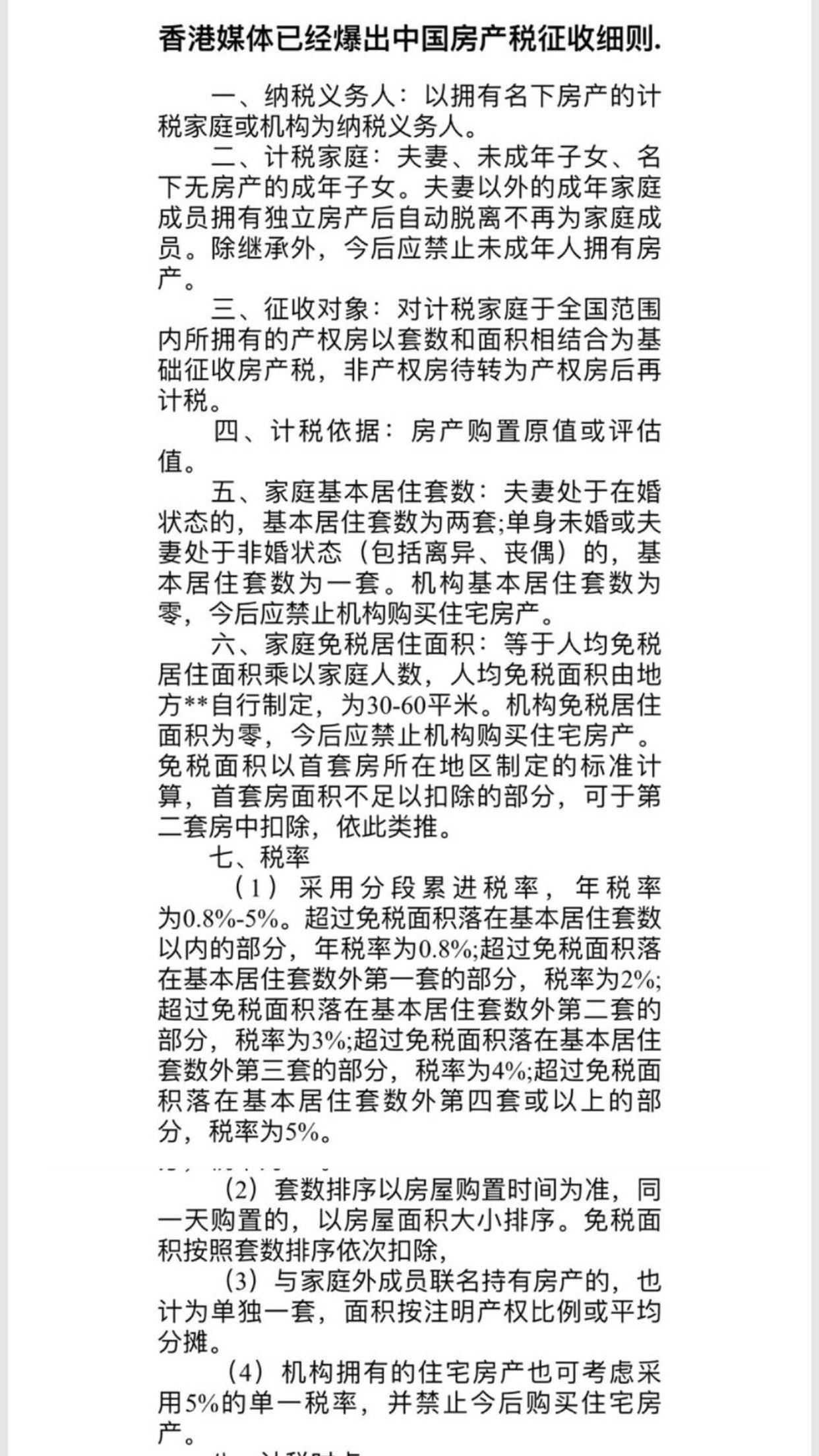
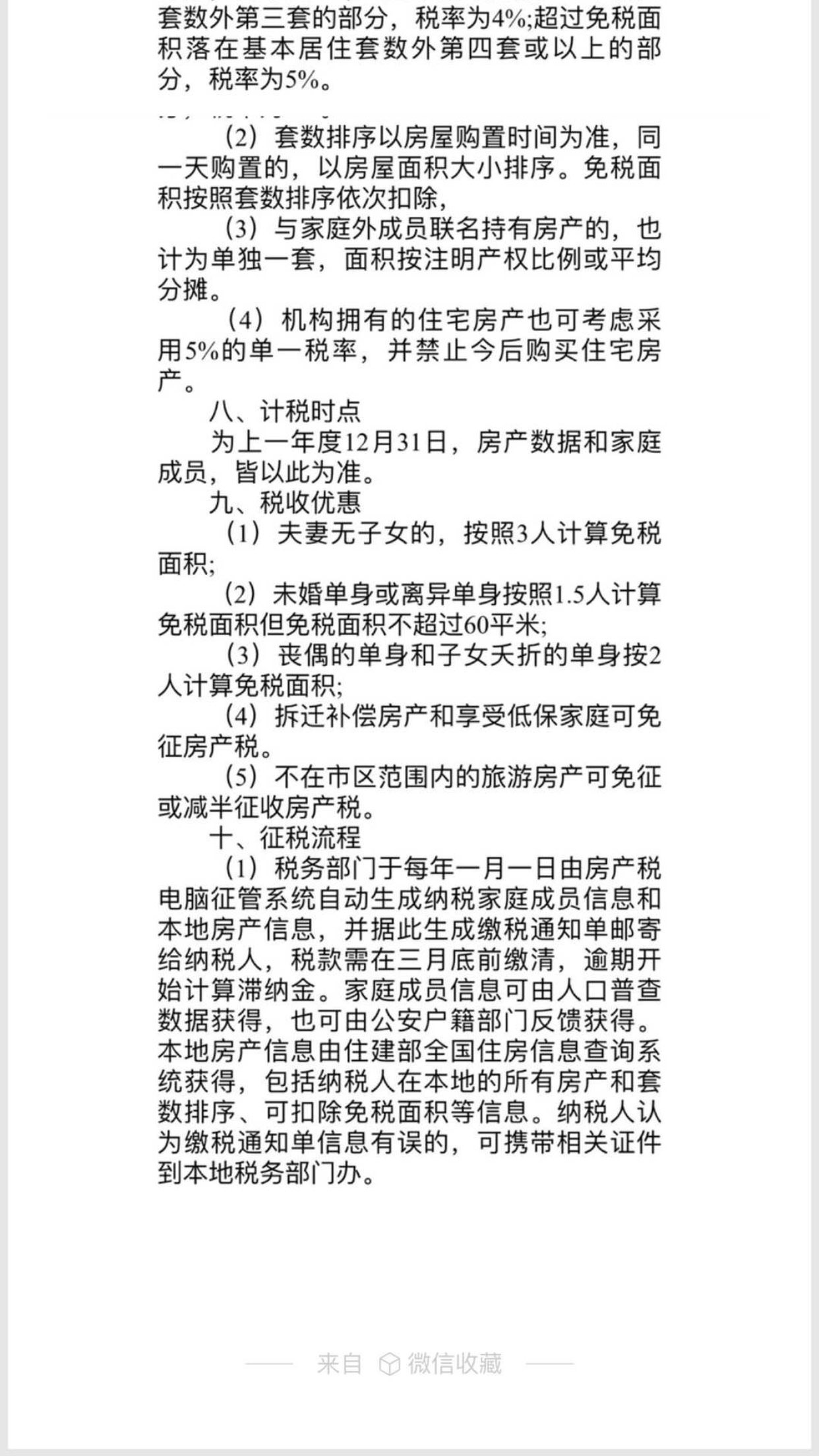
第二页香港媒体爆出中国房产征税细则,听起来似模似样。小道消息,听听就好,香港的媒体有能力听到风声,但有时候也会有假消息。

-
#19
落实房住不炒。。。