国内理财回报率都这么高了?年收益近10%
♂龍泉☺ • • 53470 次浏览学妹发来的
问我是否有兴趣
我一看这回报率
觉得很有兴趣
各位怎么看?
-
#1
不知道,只知道超过5%的回报率都很牛
-
#2
不错吆是否是有限制,或者是其他的特殊他的特殊条件?(例如年限,金额等)
另,假设今年年头不好,收益过低,应如何赔偿呢?
在国内溜达的时候也受到类似的东西,不过没有去仔细咨询。是否是有限制,或者是其他的特殊他的特殊条件?(例如年限,金额等)
另,假设今年年头不好,收益过低,应如何赔偿呢?
在国内溜达的时候也受到类似的东西,不过没有去仔细咨询。 -
#3
国内好像都是这样回报率过24%的私人集资出现纠纷地方政府不管
新加坡是过4%的不管
可见差别
但是还是要小心回报率过24%的私人集资出现纠纷地方政府不管
新加坡是过4%的不管
可见差别
但是还是要小心 -
♂龍泉☺ 楼主#4
这个回报率在我看来非常高了
-
#5
但是现在经济放缓 好多都没10%这么高的了要好好读读条约 了解清楚要好好读读条约 了解清楚
-
♂龍泉☺ 楼主#6
具体我还没问问清楚再来分享问清楚再来分享
-
♂龍泉☺ 楼主#7
24%-_-#我绝对不敢碰感觉跟天上掉钱差不多了感觉跟天上掉钱差不多了
-
#8
对呀 肯定不敢 觉得10%也有点危险还是多问 多想还是多问 多想
-
♂龍泉☺ 楼主#9
10%我还不怕前段时间余额宝也很高的前段时间余额宝也很高的
-
#10
恩 有些有比较好的保险公司承保但是现在汇率不是很好 怕出问题 而且人不在国内没安全感但是现在汇率不是很好 怕出问题 而且人不在国内没安全感
-
#11
泛亚之后觉得这种10%的收益率的投起来都有点哆嗦就觉得固定收益信托还相对靠谱点就觉得固定收益信托还相对靠谱点
-
#12
没有免费的午餐
-
#13
我同学的钱还在泛亚拿不回来呢本金都没拿回来。。。
当初也是很“guarentee”的啊,我都差点动心了。本金都没拿回来。。。
当初也是很“guarentee”的啊,我都差点动心了。 -
#14
据我所知,很多龙筹股公司老板都转去做理财了,不过换了张皮而已。很多人的本金一分都拿不回。很多人的本金一分都拿不回。
-
#15
平均回报这么高麻烦给个全球AA评级的机构发行的任何融资手段给的回报承诺超过10%的。麻烦给个全球AA评级的机构发行的任何融资手段给的回报承诺超过10%的。
-
#16
理财公司会先给你洗脑,证明它有多保险,背后有大靠山,等上勾的人数差不多了就啪,然后警方就介入调查,先安慰情绪失控的大股东,随后进入司法程序,所有股东就傻傻地等,最后不了了之。
这就是整个故事。,然后警方就介入调查,先安慰情绪失控的大股东,随后进入司法程序,所有股东就傻傻地等,最后不了了之。
这就是整个故事。 -
#17
余额宝这些已经没这么高了一旦出现资金链问题 本金能不能拿回来就会是个问题一旦出现资金链问题 本金能不能拿回来就会是个问题
-
#18
发个信息帖中国最大电商阿里巴巴的董事局主席马云认为,美国人太过担心中国,不应该这么担心,应该多担心点自己的国家。
出席美国前总统克林顿所成立非政府组织“克林顿全球倡议”(CGI)的年会期间,马云表示,即使存在外界热议的国内经济下滑问题,中国也拥有美国不具备的一项特质:中国经济能渡过难关。美国人过于担心中国经济,“只有对中国期望过高时,中国才会成为问题。”
马云认为,中美两国消费观念不同,中国消费者同时也是世界上数一数二的大储户,就算经济环境不佳,也有用来消费的资金。据世界银行统计,2013年中国国民储蓄额占GDP的50%,美国只占18%,比哥伦比亚和纳米比亚的还低。CNBC报道援引马云讲话称:
“有人说‘因为中国经济变差了,消费就会减少。’完全不是这么回事。你们美国人喜欢今天花明天的钱,其他国家的人可未必……我们中国人爱存钱。”
“我们挨过很多年穷,赚了钱就存进银行,因为如果有一天得知灾难来临时,我们还可以花钱。……你们美国人可能做不到这样,担心的应该是你们。”
马云认为,中国政府近些年已经在帮助推动经济增长,但消费驱动型经济的增长动力可能来自企业家。现在是私人部门发挥力量的时候。这是机遇,可以发掘真正的消费。
一些观察人士担心中国经济转型期受到的负面影响,比如出口下滑可能导致经济软着陆。马云更偏重于转型的正面影响,说出口推动型经济造成环境污染,开始转向进口之后环境会慢慢好转。
马云是中国国家主席习近平本周访美随行的15位中国企业家之一,除了马云,还有万向集团、腾讯、联想集团、双汇集团、伊利集团、百度、海尔集团、中国银行、工商银行、中远集团、中国建筑、新奥能源、玉皇化工及天津钢管集团的老总。
除玉皇化工和天津钢管外,其余13家均为公开上市公司,其中阿里和百度均在美上市,腾讯、联想、新奥能源在香港上市;工商、中行、双汇发展等在A股上市。15家企业里,工行和中行利润率分别为42%和37%,互联网企业盈利能力远高于金融以外的其它行业,BAT中净利润最高的阿里达到45%,最低的百度有21%。中国最大电商阿里巴巴的董事局主席马云认为,美国人太过担心中国,不应该这么担心,应该多担心点自己的国家。
出席美国前总统克林顿所成立非政府组织“克林顿全球倡议”(CGI)的年会期间,马云表示,即使存在外界热议的国内经济下滑问题,中国也拥有美国不具备的一项特质:中国经济能渡过难关。美国人过于担心中国经济,“只有对中国期望过高时,中国才会成为问题。”
马云认为,中美两国消费观念不同,中国消费者同时也是世界上数一数二的大储户,就算经济环境不佳,也有用来消费的资金。据世界银行统计,2013年中国国民储蓄额占GDP的50%,美国只占18%,比哥伦比亚和纳米比亚的还低。CNBC报道援引马云讲话称:
“有人说‘因为中国经济变差了,消费就会减少。’完全不是这么回事。你们美国人喜欢今天花明天的钱,其他国家的人可未必……我们中国人爱存钱。”
“我们挨过很多年穷,赚了钱就存进银行,因为如果有一天得知灾难来临时,我们还可以花钱。……你们美国人可能做不到这样,担心的应该是你们。”
马云认为,中国政府近些年已经在帮助推动经济增长,但消费驱动型经济的增长动力可能来自企业家。现在是私人部门发挥力量的时候。这是机遇,可以发掘真正的消费。
一些观察人士担心中国经济转型期受到的负面影响,比如出口下滑可能导致经济软着陆。马云更偏重于转型的正面影响,说出口推动型经济造成环境污染,开始转向进口之后环境会慢慢好转。
马云是中国国家主席习近平本周访美随行的15位中国企业家之一,除了马云,还有万向集团、腾讯、联想集团、双汇集团、伊利集团、百度、海尔集团、中国银行、工商银行、中远集团、中国建筑、新奥能源、玉皇化工及天津钢管集团的老总。
除玉皇化工和天津钢管外,其余13家均为公开上市公司,其中阿里和百度均在美上市,腾讯、联想、新奥能源在香港上市;工商、中行、双汇发展等在A股上市。15家企业里,工行和中行利润率分别为42%和37%,互联网企业盈利能力远高于金融以外的其它行业,BAT中净利润最高的阿里达到45%,最低的百度有21%。 -
#19
听说国内银行放贷给企业的至少10%以上不知道具体是多少不知道具体是多少
-
♂龍泉☺ 楼主#20
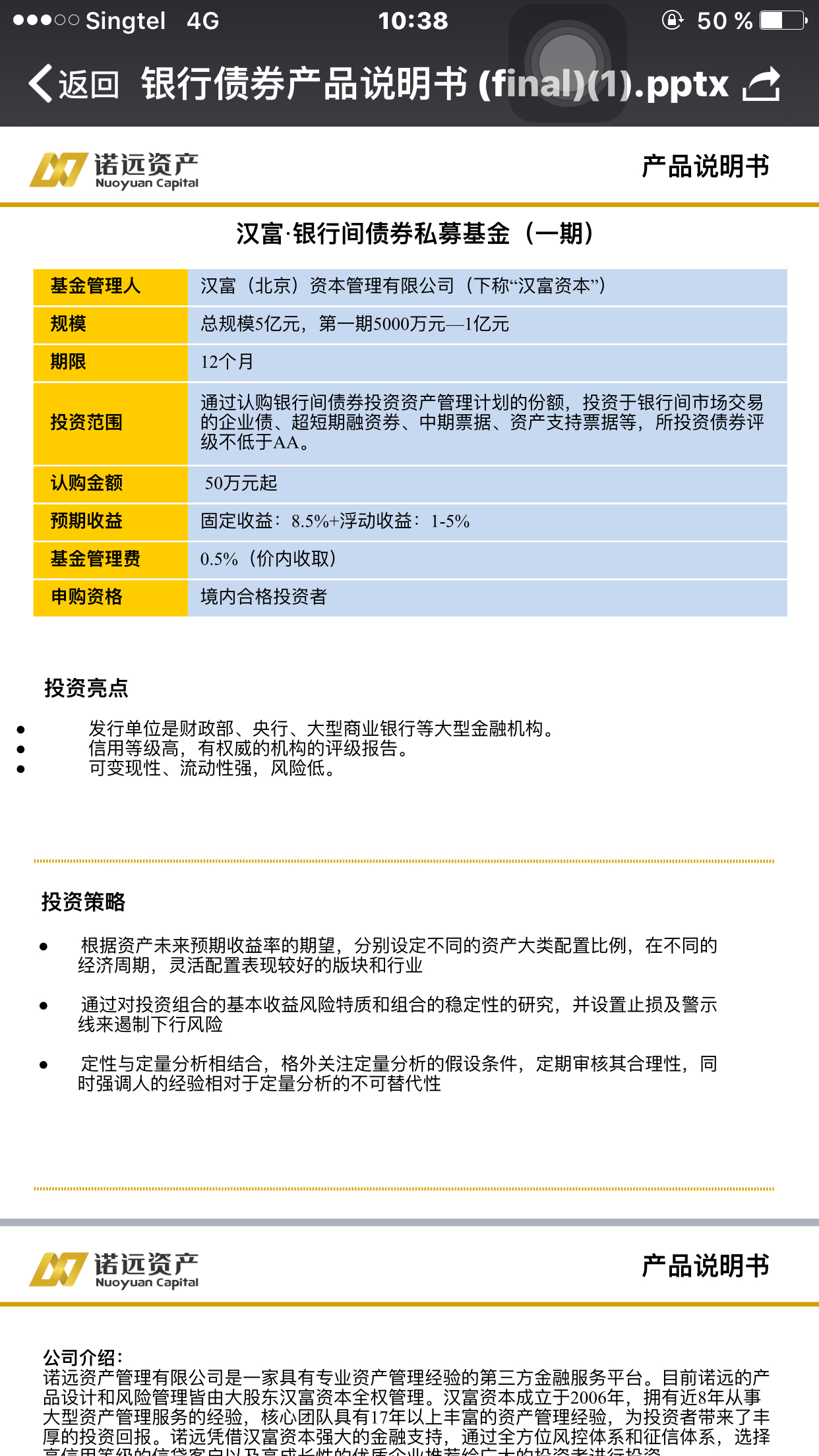
泛亚是什么?我去查查我去查查
-
#21
回报和风险是成正比的,国内监管目前仍不健全,很多公司走的是灰色地带,一旦监管收紧就要考虑一下你的资产的安全问题了……
此前还有理财公司做的是以股票抵押提供场外杠杆,提供的回报率也都是10%,最近证监会下文严禁场外配资,开出几个亿的巨额罚单,现在都是朝不保夕了
阿里的招财宝的一年6.5%左右回报是本息保障的,已经很好了,不值得为了那额外的几个百分点冒险就要考虑一下你的资产的安全问题了……
此前还有理财公司做的是以股票抵押提供场外杠杆,提供的回报率也都是10%,最近证监会下文严禁场外配资,开出几个亿的巨额罚单,现在都是朝不保夕了
阿里的招财宝的一年6.5%左右回报是本息保障的,已经很好了,不值得为了那额外的几个百分点冒险 -
♂龍泉☺ 楼主#22
我刚才查了一下阿里招财宝那个约定年化收益率是什么意思?
最低保证吗?
那个约定年化收益率是什么意思?
最低保证吗?
-
#23
预约是系统自动帮你买,拿到的利率至少是那些。好像只有预约的才是本息保障的这几天怎么像是降了,我前两个礼拜刚刚预约了一笔12个月的,拿到的还是6.8%这几天怎么像是降了,我前两个礼拜刚刚预约了一笔12个月的,拿到的还是6.8%
-
♂龍泉☺ 楼主#24
我打电话问问他们谢谢谢谢
-
#25
听说一个庞氏骗局
-
#26
最近不景气 阿里巴巴美股都跌倒60以下了 昨天升了一点点
-
♂龍泉☺ 楼主#27
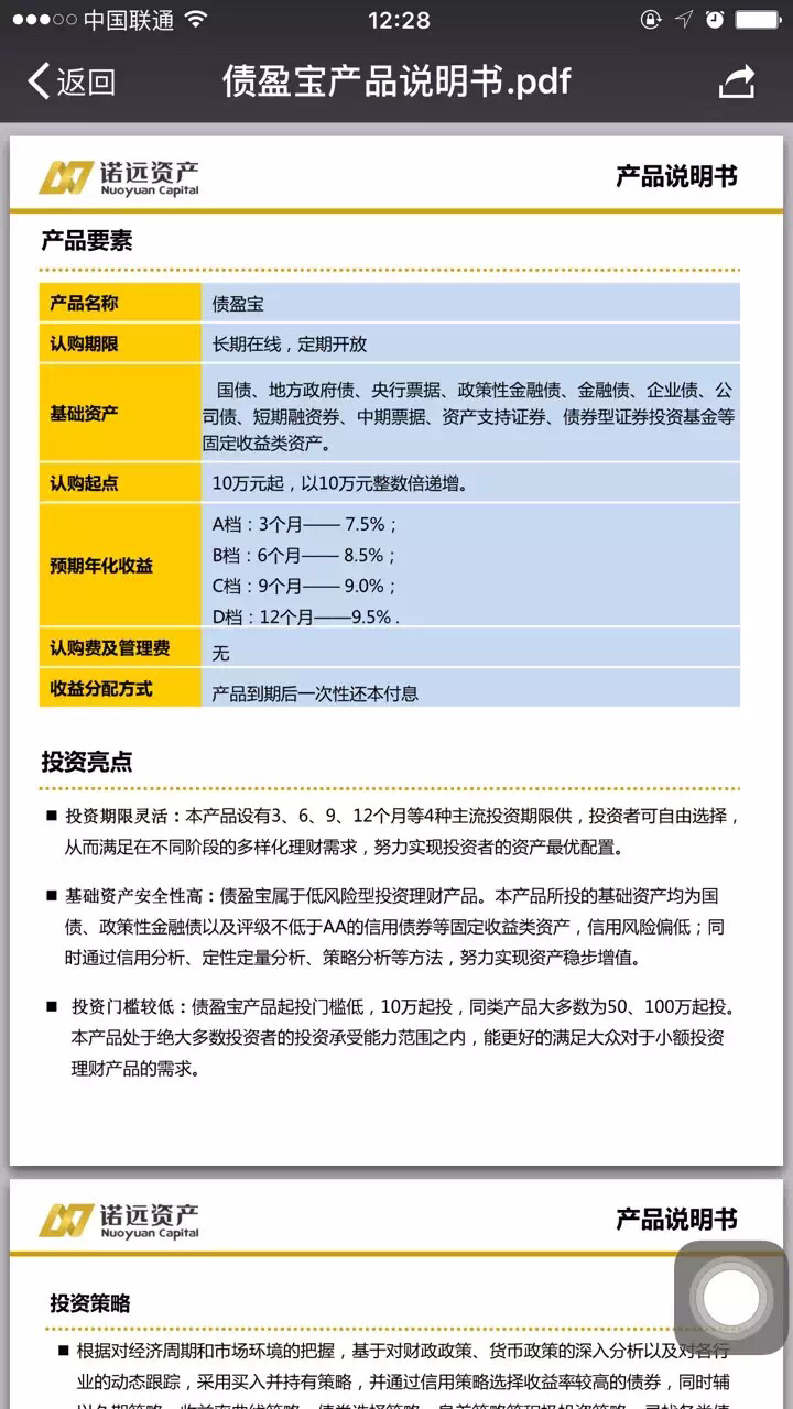
新的update,3个月,6个月,12个月以及34个月的擦,这个高,我决定认购两个6个月的
擦,这个高,我决定认购两个6个月的
-
♂龍泉☺ 楼主#28
还有一种12个月的固定收益率最低50万的
这个收益是固定的
但我很担心
怕怕
最低50万的
这个收益是固定的
但我很担心
怕怕
-
#29
10%很高啊感觉也有分享吧。。一般5%就很不错了啊感觉也有分享吧。。一般5%就很不错了啊
-
#30
转一个别人总结的各种理财产品风险收益


-
#31
的确,但有很高的销售成本和不良的抵押质量,10%都赚不到钱
-
♂龍泉☺ 楼主#32
这个总结得好赞一个赞一个
-
#33
点赞,走走同学是理财通
-
#34
呵呵随便看看吧这个已经outdated了,当时看到这个图片的时候最高法关于民间借贷那个司法解释还没出来这个已经outdated了,当时看到这个图片的时候最高法关于民间借贷那个司法解释还没出来