超快顺产包子妹出生记!
sabrina009 • • 62293 次浏览
狮子座包子妹已经快2个月啦,从孕初期B超一颗小米粒到现在每天见到她软软肉肉的小脸脸,初为人母的lz常常感叹怀孕这个神奇的过程,所以难得上来发个大肠贴记录一下,顺便感谢一下家人支持,特别是妈妈在怀孕期间无微不至的照顾,以及小伙伴们的鼓励~
作为初产妇一枚,深深赶脚不到2个小时的产程产非常顺利,谢谢老天保佑,也谢谢小宝贝如此给力~
另外怀孕lz后期也整理了一些孕期资料,稍后的帖子会发出来,希望对jm们有所帮助,接棒超快顺产刚巴得!!!
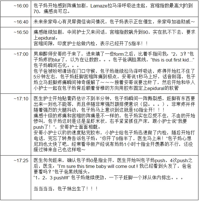
Ps:发帖格式的原因,copy过来编辑好的格式会变,所以只好拷屏发图片了。。。


-
#1
抢沙发先,再慢慢读沾喜气啊啊啊沾喜气啊啊啊
-
#2
2个小时的产程~~~太顺利了,羡慕啊
-
#3
产程是怎么算啊?生过宝宝的还不清楚。。。生过宝宝的还不清楚。。。
-
sabrina009 楼主#4
哇,快手八姐! […] xmlzj xmlzj
-
#5
超级顺利啊 羡慕妒忌啊亲亲包子妹的包子脸蛋亲亲包子妹的包子脸蛋
-
#6
刚巴得!!!待我某日涮完huasing,淘宝,微博,wenxin空闲也来上我超搞笑的10min产经~~~待我某日涮完huasing,淘宝,微博,wenxin空闲也来上我超搞笑的10min产经~~~
-
#7
这么顺利羡慕阿羡慕阿
-
sabrina009 楼主#8
哈哈,小板凳小瓜子小画报准备好了坐等亲啊~
-
#9
啊啊啊,我现在才看到!果断捧场!包子妹超级乖啊,太知道心疼妈妈拉!太知道心疼妈妈拉!
-
#10
超级顺利阿,好奇你亲家母是fionna吗?呵呵。。
-
sabrina009 楼主#11
啊啊啊,被亲发现了~捂脸。。。
-
sabrina009 楼主#12
嘿嘿,刚把得啊亲~你也可以哒!
-
#13
哈哈,我猜就是,她家两个儿子,一定会先找起来的眼光好阿,丈母娘这么美丽,
不过她做婆婆脾气也是很好的,
双赢阿。眼光好阿,丈母娘这么美丽,
不过她做婆婆脾气也是很好的,
双赢阿。 -
#14
估计运动(爬楼)是关键
-
sabrina009 楼主#15
嗯,孕期运动一直比较多,一周最少4次 […] 另外赶脚产妇放松的状态也有助于加快产程 另外赶脚产妇放松的状态也有助于加快产程
-
#16
才看到才看到,怎么不写了捏~~
-
sabrina009 楼主#17
呃,兰到大家不是写到宝宝出生就结束吗。。。 […] 总赶脚再写下去就是案发现场了诶。。。怕吓到准备要宝宝的mm们。。。亲如果不嫌弃还可以去内部文件看血溅产床版叨逼叨大肠贴~ 总赶脚再写下去就是案发现场了诶。。。怕吓到准备要宝宝的mm们。。。亲如果不嫌弃还可以去内部文件看血溅产床版叨逼叨大肠贴~
-
#18
嗯嗯嗯先下手为强^_^!!!
话说那日吃寿司前发短信慰问已过预产期的大太太情况如何……大太太回复才三指。两人还在那里探讨啥时上epidural半天。
就吃了两个寿司,出来就看到小包子妹的照片了。。。。我都惊呆了一个小时都不到啊啊啊啊啊先下手为强^_^!!!
话说那日吃寿司前发短信慰问已过预产期的大太太情况如何……大太太回复才三指。两人还在那里探讨啥时上epidural半天。
就吃了两个寿司,出来就看到小包子妹的照片了。。。。我都惊呆了一个小时都不到啊啊啊啊啊 -
#19
内部版在哪里我要看~~~~我要看~~~~
-
#20
话说我都自己有两个了我也不知道真正的生产是啥样子的。我也不知道真正的生产是啥样子的。
-
#21
啊,我以为没写完哈哈~我以为你会接着写月子 @_@我以为你会接着写月子 @_@
-
sabrina009 楼主#22
挖鼻。。。。内部版好晕妈咪那个google doc文件夹里有个大肥肠文[…]件。。。件。。。
-
#23
求沾你的喜气,不求你那么顺利阿,只要别太受罪就好啦!
-
#24
今天抱了你家老二了,好白嫩,好壮实阿养的真好养的真好
-
#25
噢对哦你都没怎么见过小的呢。圆圆的脑袋很好玩是不是你都没怎么见过小的呢。圆圆的脑袋很好玩是不是
-
#26
恭喜楼主!萌萌哒!
-
sabrina009 楼主#27
sigh,小气包子爹不让放,还是算了。。。T_T