官方数据: 武汉市2020年人口大幅增长
医药法规 • • 3008 次浏览是平常年份的8-10倍
-
#1
论比较也要横向比较差不多级别的其他城市
中国城市化是必然趋势,武汉周边很多小县市,比如江夏区,以前不属于武汉地盘的。 -
医药法规 楼主#2
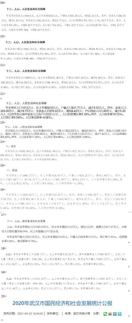
没有比较,只是每年,统计公报的数据和格式可以一直追溯10多年
我去看了,除了2020年,每年都有人口一段
包括了常住人口,出生率。死亡率,人口自然增长率
然而 2020却没有
偏偏,这时有人口普查,总人口变化就有数据了
每年的增长,最多是20多万(一次) 大部分在10万左右
所以对2020年增加了100多万, 表示惊讶。 -
医药法规 楼主#3
过去十年的格式和数据

2020年完全没有人口这一段 http://jyh.wuhan.gov.cn/pub/whtjj/tjfw/tjgb/202104/t20210425_1675623.shtml
所有统计公报 http://jyh.wuhan.gov.cn/pub/whtjj/tjfw/tjgb/
-
医药法规 楼主#4
所以武汉是下一个爆发点物价,房价,经济都会飞速发展
就光增加100万人口,GDP也会大大飞跃 -
医药法规 楼主#5
还有迁都武汉的耳语看来不是空穴来风吧
-
#6
千年大计雄安不要了吧?
-
医药法规 楼主#7
雄安怎么比的了大武汉九省通衢
核心腹地
还有
鄂州机场
各种储备 -
#8
迁都武汉!这个梦想很豪迈!
-
#9
武汉人口已经被郑州超过,武汉外流太多,大学生往深圳跑,但是湖北的人口远不如河南,
-
医药法规 楼主#10
关注焦点是新冠爆发地2020以后的发展
-
医药法规 楼主#11
214.8万人!“魅力”不减 2020年武汉净流入人口增长排名第11位https://www.sohu.com/a/439232934_693076
-
#12
数据口径都不一样,哪有这么对比的前面几年统计公报里的数据都是估算的,2020年是人口普查出来的。没有可比性
再说直白点,这2百多万就不是2020年增长的,而是以前漏算的这次补上了 -
#13
逻辑呗 没有人口普查的年份 户籍人数只去派出所统计就完事了人口普查就有人上门去问 死人是肯定不行的 全家都不在户籍登记地的可能也要注销户口
当然真相人士和某些人士是不管这些的 肯定都是编的呗 -
#14
10年到现在武汉房价都翻了几倍了
-
#15
年度统计公报里的常住人口数据,根据居住证人数估算的而十年一次人口普查的数据是相对严谨靠谱的,所以才会2020年的数据跟2019年差距那么大。
这不是武汉一个城市的现象,而是全国所有城市的普遍现象。只是有的城市原来统计的比较靠谱,跟2020人口普查数据比较接近。而武汉原来漏算的比较多,所以看起来2020年一下子多出来这么多人。上一次2010年人口普查后,很多城市也一下子多出来两三百万人,其实都是原来没有被统计上,人口普查才补上了。
你们有兴趣的话,可以看看其他城市的数字,很多比武汉的变化还大。 -
#16
这不正好跟房价趋势吻合嘛你可能也不知道什么是限购
-
#17
2010年人口变动也很大2009武汉统计公报人口910万,比上年增加13万
2010年六普结果武汉人口979万人,比上年统计公报一下子多出来69万。
道理一样,这69万人不是2010年这一年里涌入武汉的,而是过去10年累计的漏报数字。
有的城市比武汉变化更剧烈。比如东莞2009年公报常住人口635万,2010年六普822万,一年增加了30%。显然这187万人也不是一年里面涌入东莞的,而是过去的统计方式的漏洞,到人口普查时候集中暴露出来 -
#18
说了没用 屁股决定立场
-
#19
就是因为是常住人口,所以才不准啊。户籍人口容易统计,去公安局一查就行
-
#20
是有些数字不准,不是全都不准现实已经证明了
-
#21
官方的说法是刚刚做了人口普查,人口数据以普查结果为准但是统计公报年初就要公布,比人口普查的结果更早公布,所以统计公报里就不含人口数据了。